保险学

保险学
Prong[toc]
保险学概述
【关键词】风险、风险因素、风险识别、风险评估、风险管理、风险事故、基本风险、纯粹风险、投机风险、静态风险、动态风险、风险管理、转嫁风险、可保风险、道德风险、商业保险、强制保险、自愿保险、原保险、共同保险、重复保险、经济政策性保险、定额保险、团体保险、保险公司、保险密度、保险深度、人寿保险、生命表、相互保险、自保、补偿性、给付性、人身保险、财产保险、海因里希法则
前言
亲爱的各位同学们大家好。看过我《金融计量学》速通视频的同学应该对我的风格有所了解。我的《保险原理与实务》的速通视频同样延续了精炼、高效的特点,已经接触过、学过的同学可以对照我的视频,对重要知识点进行查漏补缺,没学过的同学也可以利用我的视频快速入门,掌握其中的重要知识,更加高效地备考期末考试。
先来谈一谈大家最关心的考试问题。对于《保险原理和实务》这一门课程来说,最有价值的、最重要的题型。就是案例分析题。考试出的题目,实际上都是为了考察某一重要知识点,因此考试速成复习的要点就是在于快速掌握保险原理与实务的主要知识框架。此外还有题目会要求你以投保人的身份,根据题目中所设定的背景配置对应的投保方案。
简单介绍一下我的速通教学视频的基本框架。我的教学视频从实际应用的角度入手,不纠结枯燥的知识点,重新编排学习顺序,让大家先了解具体的常用的各类保险,最后再加以总结。我编写的讲义用口语化的语言,结合大量事例对保险的相关法律规定、基本知识进行解释,让大家真正能掌握知识点和实际应用的联系。我建议大家在看我的视频时,把我的讲义、《保险法》的条款内容都打印出来,这样复习效率最高。
接下来就进入正题,我将开始向大家介绍保险的基本含义、保险的功能、保险的分类、保险的基本原则等。
风险
通俗的理解,保险保的是风险。
从一般的意义上讲,风险是指未来结果的不确定性。
在保险理论中,风险主要是指:“损失发生的不确定性”。
什么是保险呢(重要)?从两个角度来理解保险:
第一,保险是一种法律关系。保险是一种合同行为,体现的是民事法律关系。我国《保险法》规定:
【第二条】 本法所称保险,是指投保人根据合同约定,向保险人支付保险费,保险人对于合同约定的可能发生的事故因其发生所造成的财产损失承担赔偿保险金责任,或者当被保险人死亡、伤残、疾病或者达到合同约定的年龄、期限等条件时承担给付保险金责任的商业保险行为。
基于法律定义以及合同约定,我们可以解读出各个保险主体(投保人和保险人、被保险人和保险人)之间的权利和义务关系:
- 投保人有缴纳保费的义务,保险人有收取保费的权利;
- 被保险人有在合同约定事故发生时获得经济补偿或给付的权利,保险人有提供合同约定的经济补偿或给付的义务。
第二,保险是一种经济关系,是分摊意外损失的一种融资方式。具体而言:
- 经济关系:投保人将损害风险以交保费的方式转移给保险人(集合),而保险人由于集中了大量同质风险,因此能借助大数法则来预测损失发生的概率,并据此制定保险费率,通过向大量投保人收取保险费形成的保险基金来补偿其中少数被保险人的风险损失(分散)。
- 融资方式:使少数不幸的被保险人的损害,以保险人为中介,分摊到全体被保险人中。
总的来说,构成保险的要素包括(后续会慢慢理解):可保风险、大量同质风险的集合与分散、保费的制定、保险基金的建立、保险合同的订立。
风险的特征包括:客观性、普遍存在性、可测性、可变性、社会性。
风险是由风险因素、风险事故和损失三者构成的统一体。具体而言,风险的构成要素:
-
风险因素:又称风险条件,是指那些隐藏在损失事件的后面,增加损失可能性和损失程度的条件,是造成损失内在的、间接的原因。风险因素分为:
-
实质风险因素:社会生活中客观存在,并能
引起事物变化的种种物理因素。 -
道德风险因素:与人的道德修养以及品行有关的无形的风险因素,即由于个人行为不端、不诚实、居心不良或有不轨企图,故意促使风险事故的发生,以至于
引起社会财富损毁和人身伤害的原因和条件。 -
心理风险因素:由于人的主观原因,如过失、疏忽、侥幸心理或依赖保险的心理等,以至
引起风险事故发生的几率增大。
-
-
风险事故:造成人身伤亡或财产损失的偶发事件。是造成损失的直接的、外在的原因。只有通过风险事故的发生才会造成人身伤亡或财产损失,因此风险事故是损失的媒介。
-
损失:“非故意的、非预期的、非计划的经济价值的减少或人身伤害。”
风险的分类:
-
按性质:纯粹风险、投机风险。
-
根据风险的作用对象:财产风险、人身风险、责任风险(公众责任、雇主责任、产品责任、职业责任)、信用风险(商业信用、银行信用)。
-
按风险发生的原因:自然风险、社会风险、政治风险、经济风险、技术风险。
-
根据影响程度:基本风险(起源与后果非人力所能控制的风险)、特定风险(由特定的个人行为所引起且损失仅涉及个人的风险)。
保险可以保的风险是可保风险,可保风险应当是(重要):纯粹风险(只损失而无获利机会,非投机性)、具有偶然性(不确定性、事先无法知道)、意外性(非故意行为导致)、可能导致较大损失(严重性)、存在大量具有同质风险的保险标的,并且损失能以大数法则作为数理基础进行确定和测量(普遍性)。
不可保风险:①市场方面;②社会方面;③故意行为;④保险公司无力承担的其他风险;
我们具体会面临哪些风险呢?第一是生存保障风险,对应的保险属于保障型,例如说:小明作为家中主要经济来源,为了防止自己意外去世导致家庭失去主要经济来源,他选择购买一份以死亡作为给付条件的人寿型保险来对冲风险。第二是支出性风险,对应的保险是理财型(常为年金保险),例如一些养老保险、教育保险等。第三类风险是所有权风险。对应的保险我们称之为转移型保险,例如将债务、税务、遗产处理等风险进行转移。
风险管理
风险管理:为实现一定的管理目标和策略,在全面系统及动态风险分析基础上,对各种风险管理方法进行选择和组合,制定并监督实施风险管理总体方案的决策体系、方法与过程的总称。
风险管理的过程既是一个管理过程,又是一个决策过程。
风险管理是指人们对各种风险的识别、估测、评价、控制和处理的主动行为[^《保险术语》]。
对于生活中各种潜在的风险,我们可以采取的风险管理基本办法是:风险自留、风险控制、风险回避和风险转移。购买保险实际上就是对风险的转移。所以保险保的其实就是生活中各种潜在的风险,投保人支付保费,保险人承担风险损失,支付保费换取保险人赔偿或给付保险金,就是对未来风险的对冲。
风险管理的基本程序:
- 确立风险管理目标;
- 识别各种可能减少企业价值(导致损失)的重大风险;
- 衡量潜在损失可能发生的频率和程度;
- 开发并选择适当的风险管理方法;
- 制定并实施所选定的风险管理方案;
- 持续地对经济组织的风险管理方案和风险管理战略的实施情况和适用性进行监督、评估与反馈。
保险的起源和发展
保险的产生基础:
-
自然基础:风险客观存在(必要性)
-
经济基础:①剩余产品的存在(可能性,物质基础);②商品经济的发展(现实性,必要前提)
-
技术基础:概率论、大数法则的运用,保险人得以科学厘定保险费率,建立科学的保险基金,以保证保险业的健康持续发展。
世界保险业的发展的衡量指标:
- 保费收入
- 保险密度:
- 保险深度:
- 保险险种:
世界保险业发展现状:
- 保费收入、保险密度、保险深度:经济越发达的国家保险业也就越发达,发达国家的保险密度、保险深度一般都大大高于发展中国家。
- 险种:新技术的发展一方面推动了新工艺、新工业的产生,带来新风险;另一方面新技术的发展也使得过去不可保的风险变成可保风险,为新险种的产生提供契机。
- 巨灾风险增加,巨灾证券化形成:面对日益频发的巨灾风险,众多发达国家除了采用传统分散风险损失的手段外,还开始采用金融工程技术,开发动态风险管理产品来转移巨灾风险,主要方法包括:①发行巨灾证券(债券、期货、期权),将风险直接转移到资本市场;②发行灾害期货,将经营风险转移给投机者。
- 从业人员专业化程度高,知识面广。
世界保险业发展趋势:
- 世界保险市场全球化和金融服务一体化的趋势。
- 保险规模大型化和保险机构的联合与兼并的趋势。
- 保险经营转向以非价格竞争为主,并且更加注重事先的预防。
- 新型风险不断出现,巨灾风险日益加大,保险业面临巨大挑战 。
- 创新是保险业生存和发展的主要手段。
- 保险业的风险控制和资金管理尤为重要。
- 养老金将成为保险业发展的新亮点。
世界保险的产生和发展
海上保险:
-
萌芽——共同海损
-
雏形——船舶和货物抵押借款
-
近代海上保险的发源地——意大利
- 最古老的保险单证:1347年10月23日热那亚商人乔治·勒克维伦出立的一张承保从热那亚到马乔卡的船舶保险单。
- 第一张纯粹保险单:1384年的比萨保单
- 第一家海上保险公司:1424在热那亚
-
英国海上保险的发展
-
其他国家保险的发展
劳合社
劳合社是世界最大的保险垄断组织之一。劳合社不是一个保险公司,而是一个社团,更确切地说:它是一个保险市场,类似于纽约证券交易所,只向其成员提供交易场所和有关的服务,本身并不承保业务。“批发保险 Wholesale Insurance”。辛迪加。
各种垄断
垄断的形式很多,参考网上的资料[^垄断],此处列举:
- 卡特尔:价格联盟。同行业各公司同一产品定价,共同垄断,避免内耗让其他新厂家翻身。举例:可口可乐和百事可乐约定,600ml统一定价3元/瓶,2012年一起降低为500ml,2021年一起加价为3.5,垄断行业利润大头的同时,压制本土汽水品牌。再例如:欧佩克(石油输出国组织)卡特尔。
- 辛迪加:行会联盟,执行统一标准。同行业各公司独立运行,但有一个名义大哥公司制定规则,统筹发展,对外挂大哥公司名号。举例:连锁加盟店,如蜜雪冰城加盟店。
- 托拉斯:行业垄断。同行业各公司完全听一家公司的,实际上成为该公司的子公司。举例:中国烟草总公司(各省烟草公司完全遵从总公司)
- 康采恩:跨行业垄断。财阀。不同类各公司名义独立,但实际上被一家金融资本控制。举例:三星集团
火灾保险
- 产生和发展的直接诱因:1666年伦敦大火
- 巴蓬的差别费率
人身保险
保险分类
保险起源自海上贸易中对共同海损的防范,火灾保险等保险的不断成熟又推动了保险业的进一步发展,此后保险的范围得到扩大,这类保险演化为现代的财产险。而早期的互助组织的互助金也逐渐演变为今天的人身保险,依据“生命表”来指定随年龄增长上涨的保险费率的推广使用…现代保险业逐渐成形。
广义的保险分为商业保险和社会保险。商业保险的种类主要分为两类,一类是以人的寿命和身体为保险标的人身保险。保险标的实际上就是保险权利和义务的对象。说人话:保险所保的对象就称之为标的,保的对象是人,标的就是人,对象是物,标的就是物。因此,除了上述说的以人作为保险标的的人身保险,另一类保险是以财产及其有关利益为保险标的的财产保险。
归类总结,保险的分类方法包括:
- 保险性质:社会保险和商业保险。
- 社会保险:
- 商业保险:(同保险的法律定义)
- 实施方式(是否自愿):自愿保险和强制保险。
自愿保险是指保险双方当事人在平等互利和自愿基础上签订保险合同而形成的保险关系,被保险人可自行确定是否投保,保险人也可选择承保与否及其有关承保项目和内容。 强制保险一般是法定保险,其保险关系是保险人与投保人以法律、法规等为依据而建立起来的,在规定范围内,不论双方当事人。 - 保险标的:财产保险(广义,包括财损险、责任保险、信用保证保险)和人身保险,也可以分为寿险和非寿险(财损险、责任保险、信用保证保险、健康险、意外伤害险)。
- 承保方式:原保险、再保险、共同保险、重复保险
在保险中,我们强调保险利益(投保人或被保险人对保险标的具有法律上承认的利益)这一原则。这是因为我们能够投保的东西应当是与自己有一定的利益关系,例如自己的房产、自己的车辆。如果有人说我认为南京的明城墙很有历史价值,我想给他投一份保险,像这样的保险应当是不具有效力的,因为我和明城墙之间并没有保险利益关系。
用一句话来概括:保险是一种通过订立合同来实现风险转移,最终达到分摊意外事故损失和提供经济补偿的财务安排。
举一个例子:对于一起空难事故,从保险的角度可以如何配置合适的保险呢?一方面,航空公司一般会推荐乘客购买航空旅行人身意外伤害险,旅客自己也可以购买人寿保险;另一方面,航空公司要给飞机买保险,既包括飞机机身一切险(类似于车损险),也包括综合责任险,主要有机上责任险(类似于机动车保险中的驾乘险)和第三者责任险。
![]()
保险基本知识
国内外关于保险的学说主要包括三个方面:
- 损失说:①损失赔偿说;②损失分担说;③风险转嫁说。
- 非损失说:①技术说;②需要说;③相互金融说。
- 二元说:(主张根据财产保险和人寿保险的不同特点分别给予解释)
【海因里希法则】事故的发生是由于:1. 人的不安全行为;2. 物的不安全状态。人的不安全行为或物的不安全状态是由于人的缺点造成的。人的缺点是由于不良环境诱发的,或者是由先天的遗传因素造成的。
保险的构成要素:可保风险、大量同质风险的集合与分散、保费的制定、保险基金的建立、保险合同的订立。
保险的职能:
-
基本职能
- 经济补偿职能:投保人根据保险合同的约定向保险人支付保费,保险人对于合同约定的可能发生的事故引起发生所造成的财产及相关利益的损失承担赔偿保险金责任(广义的财产保险)。
- 经济给付职能:由于人的价值无法用货币衡量,人所遭受的伤害也无法用货币进行补偿。因此,人身保险的保险金额是通过协商决定的。
-
派生职能:
- 资金融通职能:保险人将保险资金中暂时闲置的部分,以有偿返还的方式重新投入到社会再生产过程中,以扩大社会再生产的规模(资金融通)。
- 社会管理职能:保险的社会管理功能不同于国家对社会的直接管理,而是通过保险内在的特性,促进经济社会的协调以及社会各领域的正常运转和有序发展,辅助政府进行社会管理,降低管理成本,提升管理效率。 (包括:社会保障管理、社会风险管理、社会关系管理、社会信用管理[^吴定富])
- 防灾防损职能:保险企业对其所承保保险标的可能发生的各种风险进行识别、分析和处理,以防止灾害事故发生和减少灾害事故损失。具有维护人民生命和财产安全、减少社会财富损失、减轻投保人保险费负担、促进保险企业改善经营管理的作用。
对于保险的功能,我们可以通俗理解:
- 第一,保险的功能是保障保险功能,既包括补偿职能,又包括给付职能。针对我们自己的财产的损失,物品的损失,是可以用货币来计量的,因此保险对财产损失是补偿的作用,缴纳保费相当于把未来的潜在可能的损失化整为零,把不固定支出变为固定支出;由于人的生命不能用货币来计价,当满足保险规定的情况时,保险公司应当依据合同,给付受益人相应金额(双方约定的数额)的保险金,人身保险对人实际上起到的是给付职能。
- 第二,保险对社会来说是防灾防损的职能。公众购买保险,实际上是国家实现社会管理的一种方式。当某地发生天灾人祸时,保险公司所承担的实际上是对国家救灾资金的补充。例如商业养老保险是对国家养老保险的补充,商业医疗保险以及重疾险、人寿险是对国家医保的补充。
- 第三,保险实际上也起到了融通资金的作用,投保人缴纳的保费会被保险公司用于投资,保险公司的收益就来自于其中的利差益等,有的新型保险实质上已经有储蓄性质、投资性质,例如分红保险、投资连结保险。投保人甚至可以依据保单,向保险公司申请发放贷款,因此保险公司也是金融机构之一。
保险的作用(重要):
-
积极作用:
- 微观经济中:
- 企业:①有助于受灾企业及时恢复生产经营;②有助于企业加强经济核算;③有助于促进企业加强风险管理
- 人民:有助于安定人民生活
- 法律:有助于保证民事赔偿责任的履行、保障受害者和第三者的利益
- 宏观经济中:
- 社会:有助于保障社会再生产的顺畅运行;
- 科技:有助于推动科学技术转化为生产力;
- 国际:有助于促进国际结算和国际收支平衡;
- 微观经济中:
-
消极作用:
- 产生道德风险,出现保险欺诈
- 增大费用支出
学习保险,除了了解保险的分类,我们还要掌握保险合同的主要内容。保险合同最重要的两部分的内容:一是搞清楚合同中涉及的主体,二是要了解合同中具体写清楚的条款。
保险合同中存在三类主体:
- 第一类是以购买保险签订合同为主的当事人,主要分为投保人和保险人。投保人交钱购买保险是与保险人订立保险合同,并按照合同约定负有支付保险费义务的人。保险人是指与投保人订立保险合同,并按照合同约定承担赔偿或者给付保险金责任的保险公司。
- 第二类则是关系人,例如被保险人和受益人。被保险人是被保险保障的对象,受益人就是指享有保险赔偿金请求权的人,也就是得到保险金实际赔偿或给付的那个人。
- 第三类,我们称之为辅助人,例如代理保险公司开展保险业务的保险代理人、帮助客户设计投保方案的中介机构的保险经纪人、提供保险标的的检验、估价及风险评估的保险公估人。
一般而言,一份保险合同。根据保险法的规定,应当拥有以下内容:
【第十八条】 保险合同应当包括下列事项:
(一)保险人的名称和住所;
(二)投保人、被保险人的姓名或者名称、住所,以及人身保险的受益人的姓名或者名称、住所;
(三)保险标的;
(四)保险责任和责任免除;
(五)保险期间和保险责任开始时间;
(六)保险金额;
(七)保险费以及支付办法;
(八)保险金赔偿或者给付办法;
(九)违约责任和争议处理;
(十)订立合同的年、月、日。
投保人和保险人可以约定与保险有关的其他事项。
受益人是指人身保险合同中由被保险人或者投保人指定的享有保险金请求权的人。投保人、被保险人可以为受益人。
保险金额是指保险人承担赔偿或者给付保险金责任的最高限额。
保险的种类有很多,但是仍然是概括出一些通用的基本原则。我们现在大致过一遍,大家暂时只需要有基本印象就好:
- 第一是最大诚信原则。最大诚信原则实际上是为了消除各方之间存在各种各样的不对称情况,例如信息不对称金额不对称。《保险法》规定:
【第十六条】 订立保险合同,保险人就保险标的或者被保险人的有关情况提出询问的,投保人应当如实告知。
投保人故意或者因重大过失未履行前款规定的如实告知义务,足以影响保险人决定是否同意承保或者提高保险费率的,保险人有权解除合同。
- 第二是保险利益原则。保险利益是指投保人或者被保险人对保险标的具有的法律上承认的利益。人身保险订立时,投保人对被保险人应当存在保险利益,财产保险中被保险人在保险事故发生时,对保险标的应当具有保险利益。这告诉我们什么情况可以投保。例如《保险法》规定:
【第三十一条】 投保人对下列人员具有保险利益:本人;配偶、子女、父母;与投保人有抚养、赡养、或者抚养关系的家庭其他成员、近亲属;与投保人有劳动关系的劳动者;被保险人同意投保人为其订立合同的。
-
第三是近因原则。当发生了保险事故,如何进行责任的划分,最重要的依据就是近因原则。这告诉我们什么情况可以出险,出险的责任划分以及最重要的赔付比例如何确定。
-
第四,是保险的损失补偿原则,这也是我们保险费率的厘定、保险金额的确定的最重要依据。
保险和储蓄对比:
-
相同:都是以客户现有的剩余资金作将来需要的准备;都是处理经济不稳定的措施。
-
不同:
- 目的不同:储蓄的目的是用于预计的费用支出,保险的目的是以最小额的保费支出把风险转嫁给保险人,使被保险人获得生产、生活安定的保障。
- 权益不同:储户存款自愿、取款自由,对自己的存款具有完全的随时主张权,所领取的是本金和利息之和,既不会小于本金,也不会大大超过本金;保险一般以自愿为原则,投保自愿、取款自由,但投保人退保之后所领取的退保金一般小于所缴纳的保费,而如果没有退保,一旦保险事故发生,被保险人获得的保险金又可能大大超过所交纳的保费。
保险和赌博对比:
- 相同:都是取决于偶然事件的发生;都有可能获得大大超过支出的收入。
- 不同:
- 目的不同:保险的目的是为了转嫁风险,获得保险保障;赌博一般是希望以小博大,图谋暴利。
- 结果不同:保险分散风险,利人利己;赌博制造风险,损人利己、损人损己、扰乱社会秩序。
- 法律地位不同:保险有法律作为保障,赌博没有法律保障。
保险和救济对比
- 相同:都是对风险损失的补偿方式
- 不同:
- 权利和义务不同:保险双方权利与义务对等;救济是单方面的施舍行为,没有权利和义务的对等。
- 性质不同:保险是互助性,救济是他助性。
- 主体不同:保险的主体是确定的,一般是保险事故发生后,保险人将保险金支付给保险合同约定的被保险人或受益人;救济的主体(救济者、被救济者)无法事先确定,救济者可以是国家、社团组织、个人等,被救济者可以是各种灾害事故的受灾者或贫困者等。
现在相信大家对保险已经有了一些基本的印象。回过头来再说一遍:保险实际上是一种风险管理的手段,是对风险的转移。我们购买的保险依据被保的对象作为划分依据,也就是根据保险标的作为划分依据,可以分为人身保险和财产保险两大类。人身保险又可以细致分为人寿保险、意外伤害险、健康险。财产保险则又可以分为财产损失险、责任险、信用或保证保险。
这一章节,常考的考点是对风险的识别、风险管理方法的选择。
- 房主外出忘了锁门属于( C )风险因素。
A.道德 B.社会 C.心理 D.物质- 以下各种风险管理的方法中,属于风险转移的是( C )
A.为了免于被动吸烟的危害,尹先生禁止他人在自己家中和车内吸烟
B.为了减少事故发生的可能性,王先生十分注重行车安全和车辆保养
C.医生在手术前告知病人手术存在风险,并要求病人家属签字同意手术
D.金融危机出现后,李先生担忧境外投资的安全性,于是撤回境外投资,转为投资国内产品- 下列关于风险的说法中,错误的是(ACD)
A.风险就是人们承受损失的不确定性 B.保险就是一种风险管理办法
C.承担较高的风险就可以得到较高的回报 D.风险管理的目的是防止风险的产生- 商业保险一般可以承保( ABC )
A.纯粹风险 B.自然风险 C.责任风险 D.战争风险- 对“保险学”中保险的含义可以从以下几个方面来理解( ABCD )
A.从风险管理角度看保险是单位或个人风险转移的一种方法
B.从法律角度看保险是一种合同行为
C.从社会角度看保险是社会经济生活的稳定器
D.从经济角度看保险是一种经济补偿制度- 某日刘某由于疏忽大意忘记锁门导致小偷溜进屋偷走手机1部,损失3000元。试分析在此次风险事件中,风险因素、风险事故和风险损失分别是什么?
【分析】
在此次风险事件中,刘某忘记锁门是风险因素,小偷进屋偷走手机是风险事件,风险损失是手机被盗损失3000元。- 某风景区内有一人工湖,时常有游人不慎落入水中,景区为了应对该风险,可以采取哪些风险管理技术?请至少列举六种,并给出具体措施。
【分析】
(1)自留。不采取任何措施,如有游人受伤给予赔偿。
(2)避免。抽干湖水或将人工湖改成其他景观。
(3)预防。树立警示牌或建立防护栏。
(4)控制。在湖边放置救生圈或派遣安全员巡逻。
(5)非保险转嫁。将人工湖承包给他人负责。
(6)保险转嫁。如购买公众责任险等。
接下来,我们就将先从人身保险开始讲起,逐步向大家介绍保险学的相关知识。
人身保险
【关键词】人身风险、人身保险、健体保险、人寿保险、死亡保险、生存保险、定期寿险、终身寿险、两全保险、变额寿险、年金保险、万能寿险、分红寿险、投资连结保险、意外伤害保险、健康保险、医疗保险、疾病保险、失能收入损失保险、护理保险、观望期
在概述中我们已经介绍过,依据标的作为划分依据,我们可以将保险分为财产保险、人身保险。
现在我们就来详细介绍一下人身保险。一般来说,人身保险是以人的生命和身体为保险标的的一种保险,跟人的健康、生理机能、劳动能力相关。概括起来说,人身保险是当被保险人在保险期限内发生了死亡伤残或疾病等事故或生存至规定时点时,给付其被保险人或受益人保险金的保险。我仍然是那句话。我们学习保险学要结合具体的事例,在实践中来进行学习,考试的时候才会更有条理,学起来也会更加轻松。因此现在我们就开始分类来结合具体事例来讲解人身保险的相关知识。
进一步细分,我们可以把人身保险分为人寿保险、意外伤害险、以及健康险。
人寿保险
**人寿保险是以人的寿命为保险标的,以生存或死亡作为保险人承担给付责任的条件的保险。**一种观点认为,人寿保险是转移家庭经济支柱收入中断的风险的保险。人寿保险的风险主要来源其实就是死亡率,它的特征一般有:
-
第一,保险期限比较长,例如保额100万,从30岁保到60岁。
-
第二,多采用长期缴费和均匀费率。保险缴费可以选择趸(dǔn)交和期交(年交、季交、月交等),可以选择20年交完、30年交完,缴费期限会影响费率高低,通常缴费期限越短、费率越低,例如20年交完的保费总额为10000元,30年交完的总额为8000元。
-
第三,不存在超额投保和重复保险,这是为了体现人与物的区别,财产具有物的属性,所以其价值可以用金钱来定量衡量,受益人得到保险金的过程我们用“补偿”来形容,这样的保险属于定额保险;而人的生命、健康是无法用金钱衡量的,只能双方约定一个金额来进行“给付”。
-
第四,不适用代位求偿原则。代位求偿是指当发生保险事故,保险人向被保险人或者受益人给付保险金后,保险人享有向第三者追偿的权利。这一原则实际上只能应用于财产保险上,因为代位求偿是基于损失补偿原则,为防止被保险人获得双重利益而公认的一种债权移转制度,例如:
小明驾驶的机动车在合法道路上正常行驶,被小李驾驶的机动车从正后方追尾,造成小明的机动车受损,小李当场逃逸,经交警部门鉴定,小李全责。小明的保险公司将车辆送至4S店鉴定,财产损失共计15000元。小明与小李的机动车均只投保了交强险。这一事件中,小李因过错侵害小明的民事权益且造成了损害,应承担侵权责任,小明享有对小李追偿的权利(可以看出,相当于两人就损失部分因此产生了债权关系,小明是债权人,小李是债务人)。小明向自己的保险公司申请代位求偿,保险公司先行垫付修车相关费用15000元,此时法律效果上相当于债权人从小明变更为小明的保险公司,因此保险公司取得了车损的追偿权,可向小李及小李的保险公司请求赔偿。由于小李全责,小李的保险公司赔付2000元(交强险规定财产的有责赔偿限额2000元),剩下13000元由小李个人承担。若小李怠于赔偿,小明的保险公司可依法起诉小李,请求被告小李赔偿13000元。可以看出,车损险设立代位求偿的考虑在于:第一,由于交通事故可能造成较大的财产损失,追偿会面临较大的信用风险,由保险公司代位求偿,能更好地保障被保险人的保险利益。第二,对于被保险人而言,代位求偿能大大节省时间和精力。
人的价值无法用金钱衡量,自然也就不存在债权债务关系,更无法转移给保险人。我国法律明确规定人身保险允许向第三者请求赔偿,但没有代位求偿这一说法,某种程度上也是出自于道德风险的考量。《保险法》第四十六条规定:
【第四十六条】 被保险人因第三者的行为而发生死亡、伤残或者疾病等保险事故的,保险人向被保险人或者受益人给付保险金后,不享有向第三者追偿的权利,但被保险人或者受益人仍有权向第三者请求赔偿。
- 第五,除保障性外兼具储蓄性和投资性。很多家庭购置的教育险、成长险实际上就体现了这一特点。
保险并不是所有的风险都保,保险公司在合同中需要明确列明保险责任的范围,写清楚可保责任和除外责任。例如人寿保险的除外责任一般有:
(1)投保人或受益人的故意行为。(2)被保险人自杀。(3)被保险人故意犯罪。(4)被保险人酗酒、殴斗、吸毒(5)被保险人驾驶无证或法律禁止的交通工具及无照或酒后驾驶机动交通工具(6)被保险人患爱滋病及其并发症(7)战争、军事行动、内乱或武装暴乱(8)核爆炸、核辐射或核污染。
需要说明的是,除外责任也会有特殊情况,例如警察、医生在和艾滋病人接触时的暴露风险是可保的,我们把这种情况算作医生、警察的职业病,因此也应当在承保范围内。
人寿保险有很多分类,此处介绍一些常见的:
- 死亡保险。死亡保险以死亡作为给付保险金条件,根据保险年限可以分为定期寿险、终身寿险。例如:收入紧张的人可以选择费率较低的一年期寿险;需要预防一定关键时期内风险的可购买定期寿险;预算充足可购买终身寿险,对应支付的保费也是最高的。
- 生存保险。以被保险人于保险期满或达到合同约定的年龄时仍然生存作为给付保险金条件的人寿保险,实际上是一种年金保险。类似年金的分类,同样可以根据生存保险年金的给付情况,分为终身年金(活得越久拿得越多)、定期生存年金、最低保证年金(防止过早死亡,分为确定给付年金和退还年金)。
- 两全保险。被保险人在保险期限内死亡或保险期满时生存,保险人均给付保险金的人寿保险。危险保费用于保险期限内死亡给付;储蓄保费则逐年积累形成责任准备金,既可用于中途退保时支付退保金,也可用于生存给付。这一类保险保费一般价格都比较高。
- 分红保险。不仅提供合同规定的各种保障,保险公司还将其实际经营成果优于定价假设的盈余,按一定比例向保单持有人进行分配(公司最多自留百分之三十)的人寿保险产品。收益来源有:死差益(预定死亡率VS实际死亡率)、利差益(预定利率VS实际投资收益率)、费差益(预定费用率VS实际费用率)。
- 投资连结保险。包含保险保障功能并至少在一个投资账户拥有一定资产价值的人身保险产品。投资账户划分为等额单位,单位价值由单位数量及投资账户中资产或资产组合的市场价值决定。保单现金价值与单独投资账户资产相匹配,与独立账户资产投资业绩相连,一般没有最低保证。这种保险实质上是寿险和投资的交集。
- 万能保险。是一种交费灵活、保额可调整、非约束性的寿险。保单持有人在交纳一定量的首期保费后,可以按照自己的意愿选择任何时候交纳任何数量的保费。保费一部分用于保险保障,另一部分用于投资账户。保障和投资额度的设置主动权属于投保人。这种保险出现的背景是上世纪七十年代美国严重通货膨胀,消费者需要满足投资预期的、保费灵活的、保障透明的保险。
可以看出,人寿保险不断发展到今天,除了保障功能,还衍生出了许多具有投资、储蓄的新型保险。下面来看一下人寿保险合同的常见条款。
- 不可抗辩条款。期限两年。
- 年龄误告条款。虚报谎报年龄可能导致解除合同.(需在两年内发现,超过两年,根据不可抗辩条款,不可解除合同)
- 中止、复效条款。《保险法》规定:
【第三十六条】 合同约定分期支付保险费,投保人支付首期保险费后,除合同另有约定外,投保人自保险人催告之日起超过三十日未支付当期保险费,或者超过约定的期限六十日未支付当期保险费的,合同效力中止,或者由保险人按照合同约定的条件减少保险金额。
【第三十七条】 合同效力依照本法第三十六条规定中止的,经保险人与投保人协商并达成协议,在投保人补交保险费后,合同效力恢复。但是,自合同效力中止之日起满二年双方未达成协议的,保险人有权解除合同。保险人依照前款规定解除合同的,应当按照合同约定退还保险单的现金价值。
- 宽期限条款。可见《保险法》第三十六条,一般宽限时间1到2个月(30~60天)。
- 自杀条款。自杀一般作为人寿保险的责任免除条款,被保险人如果两年内真的自杀,保险公司只需要返还保单的现金价值,除非当保险生效一定期限(二年后),保险人才要承担给付保险金的责任。特殊情况是无民事行为能力的人(8岁以下的未成年人、精神病人),这类人自杀保险公司需要给付保险金,这个保险金额一般有规定,如8岁以下自杀身亡,给付保险金最高不超过20万。如果是被保险人自杀未遂,这种情况不符合保险责任,不可以用保险报销。
【第四十四条】 以被保险人死亡为给付保险金条件的合同,自合同成立或者合同效力恢复之日起二年内,被保险人自杀的,保险人不承担给付保险金的责任,但被保险人自杀时为无民事行为能力人的除外。
保险人依照前款规定不承担给付保险金责任的,应当按照合同约定退还保险单的现金价值。
- 不丧失现金价值条款。《保险法》第四十五条规定,保费缴纳超过两年即具有现金价值。现金价值不会随合同效力的变化而消失。这一条款主要针对储蓄性的人寿保险。例如某人寿保险规定:保费缴纳20年,到期退返全额保费+收益。
【第四十五条】 因被保险人故意犯罪或者抗拒依法采取的刑事强制措施导致其伤残或者死亡的,保险人不承担给付保险金的责任。投保人已交足二年以上保险费的,保险人应当按照合同约定退还保险单的现金价值。
【第四十七条】 投保人解除合同的,保险人应当自收到解除合同通知之日起三十日内,按照合同约定退还保险单的现金价值。
- 保单贷款条款。投保人可以以具有现金价值的长期性人身保险合同的保险单作为质押,在现金价值数额内,向保险人申请贷款。
- 自动垫交保险费条款。如投保人因故未能在宽限期内交纳保险费,保险人自动以保单项下积存的现金价值垫交保险费,使保单继续有效。
这里我们以支付宝上两个比较典型的产品为例。
![]() | ![]() |
| 教育金 | 养老金(支出性) |
对于我们大多数人,一般选择的是定期寿险。挑选寿险时要点主要有:
- 明确保险责任范围。基础保障应当包括身故和全残,无论是疾病或意外导致的,都能赔;特色保障按需选。
- 确定自己是否能买。投保限制主要有三个方面:健康告知(一定要如实)、职业要求、保额限制。
- 知道哪些情况不能赔。主要涉及两点:免责条款(一般是投保人对被保人的故意杀害或故意伤害、故意犯罪或抗拒依法采取的刑事强制措施、自杀条款,有的还包括无证驾驶、酒驾、战乱等。总之,越少越好)和等待期(等待期是为了防止带病投保、骗保)。
意外伤害险
从实用的角度来说,研究一种保险,需要知道这种保险的保险责任范围(可以保什么、不可保什么),也就是了解保险责任、除外责任等细节,知道为什么赔;然后要知道保险金的赔偿办法,也就是怎么赔、赔多少。因此此处也是按这个思路来学习意外伤害险。
以被保险人在保险有效期内遭受外来的、突发的、非本意的、非疾病的意外伤害事故所导致的死亡和残疾承担给付保险金的责任的保险。也可以说:被保人没有遇见或违背被保人医院的情况下,突然发生的外来致害物对被保人的身体明显的、剧烈地侵害的客观事实。此处的意外强调:第一,事先未预见;第二,伤害的发生违背主观意愿;第三,意外且造成伤害。伤害强调:第一,要有侵害对象;第二,要有侵害事实;第三,要有致害物。
意外伤害险的特征主要有:
- 意外伤害概率取决于所从事的活动;
- 承保条件较宽,高龄者亦可投保;
- 保险期限较短,一般不超过一年(事件必须发生在期限内)。
- 保费计算原理类似于非寿险;
- 相对于缴纳的保费,死亡保险金额通常较高;
意外伤害险责任构成要件概括为三点:第一是被保险人在保险期间遭受了意外伤害;第二是被保险人必须有在责任期限内死亡或残疾的结果(包括生理死亡、宣告死亡);第三是意外事故是被保险人死亡或残疾的近因。
保险实践中,特别容易导致争议的是意外伤害是死亡或残疾的诱因,即意外伤害使被保险人旧疾发作,加重后果,造成被保险人死亡或残疾。下面我们来看三个案例:
案例一:心脏病人意外摔倒被紧急送往医院抢救,入院后心脏病发不幸去世。
这种情况不在意外伤害险的可保范围,此人摔倒属于外来的、突然的、非本意的,属于意外伤害;但是其死亡的最主要原因是心脏病发,因此死亡的近因是心脏病,不属于意外伤害保险的可保范围。案例二:【老人遭蜱虫咬伤致死保险拒绝理赔 | 保险公司:是否属意外尚存争议】前不久,江苏南京一老人突发身体不适,送医后不久后医治无效离世。经医院诊断,老人是由于被蜱虫叮咬后,感染了新型布尼亚病毒。事后,老人儿子蔡健得知,社区曾为父亲投保过一份中国人寿保险公司的意外伤害险,然而,当蔡健递交相关理赔材料后,却收到了保险公司的拒绝给付保险金通知书。保险公司工作人员表示,老人因感染病毒身亡,是否属于意外伤害尚有争议,他可以按照理赔金额的50%上报公司。
记者了解到,关于蜱虫叮咬致人死亡是否属于意外伤害致死确实存在争议,不少被保险人家属与保险公司为此闹上法庭,不过在类似案件中,多地法院的最终判决都将其认定为”意外伤害“的范畴,判决保险公司按合同理赔。对此,律师表示,导致老人身亡的原因虽然是感染了新型布尼亚病毒,但这并非因为其自身原因造成,而是由蜱虫叮咬的意外事件导致,因此认定为意外伤害是有依据的。目前保险公司与蔡健还在沟通协商中。案例三:【死于同一起车祸,为何赔偿不同】某单位为离家较远的员工配备了通勤巴士。2003年5月12日上班途中发生车祸,巴士与迎面而来的大货车相撞。王某所坐的驾驶副座就是与大货车冲撞的直接碰撞部位,当场死亡。成某坐在他后面,撞断了胳膊,失血很多,送往医院抢救。成某因心肌梗塞,于第二天死亡。单位为员工们购买了人身意外伤害保险,保险金额10万元。王某死亡时27岁,身体健康;而成某52岁,患心脏病多年。赔付10万元意外伤害身故保险金给王某受益人。
成某在车祸中撞断胳膊属于意外伤害保险责任的范围,但其最终死亡是心肌梗塞所致,不属于意外伤害保险的保险责任范围,保险公司不承担意外身故保险金,只能赔付意外伤残保险金5万元。案例四:【自愿加班被疑过劳死】潘洁是家里的独生女儿,2003年考入上海交大。2006年去新加坡交流学习,其后又在日本和德国拿到了双硕士。2010年10月,被普华永道录取,从事审计工业。潘洁妈妈:“进入普华永道之后,她就一直在不停地加班。”2011年3月31日,潘洁突发病毒性感冒,但仍发着高烧减持上班。4月5日潘洁突然在家中昏迷,送往医院治疗,于4月10日不幸逝世。
加班系员工自愿,死因并非过劳。案例五:【过劳死是否能得到意外伤害险赔偿?过劳死是否能得到工伤保险赔偿?】8月25日下午,深圳红孩儿信息技术有限公司的程序员程某,倒在了自己的岗位上。据同事反应,他当天的脸色不是很好,当时正在写代码,起身倒水时晕倒在地,不省人事。程某经常加班到凌晨,有时甚至到早上五六点钟,第二天上午又接着照常上班。同事认为,程某突然晕倒不省人事与长时间连续熬夜加班有关,“他为了这个项目把自己累趴了”。这个案例中,如果程某晕倒后不幸去世,是否算工伤?是否算意外伤害?
国务院《工伤保险条例》的规定,其中第十五条规定,工作中突发疾病死亡属于工伤责任,是可以得到赔付的。工伤保险条例第十四条规定,工伤保险的基本保障内容,主要是意外伤害及职业病。第十五条中的三种情况:工作中突发疾病死亡、抢险救灾等维护公共利益中受伤、军人服役期间的旧伤复发等,属于比较少见的情况,但也可以视同工伤。工伤中的「疾病身故」,包括了猝死,保障范围比「猝死」还要更加宽泛一些。因此猝死尽管不是工伤,但工伤保险仍然可以赔付。
需要注意的是工伤的判定,假如是加班后在家猝死实际上也是不能算作工伤的。工伤的判断是死亡或残疾发生在工作场所、上下班途中、出差过程。
什么商业保险可以保障猝死?答案是:寿险、包含猝死责任的意外伤害险。实践中一般建议选用寿险,寿险中包含身故保险金,包括意外伤害或因意外伤害以外的原因导致的身故。寿险的保障责任,包括了意外伤害及意外伤害意外的原因(主要是疾病),导致的身故,都是可以给付保额的。猝死这类情况,是可以保障的。
如何看待包含猝死责任的意外伤害险?结合猝死条款的释义与责任免除,我们发现既往症及投保后90天内罹患的疾病,引发的猝死,都是无法理赔的;且猝死要求疾病发生到死亡,时间需在6小时内。以上两个条件,要全部满足,才可以得到猝死保险金的理赔;此外,猝死的理赔金额,相对于意外险的主险保额,是控制在比较低的额度之内的。所以,真正理赔的时候,能理赔成功是相对困难的。
意外伤害险通常会写清楚除外责任。常见的除外责任如下,第一类通常都是不可保风险:
因下列原因造成被保险人身故、残疾或烧烫伤的,保险人一般不承担给付保险金责任:
(1)投保人的故意行为;
(2)被保险人自致伤害或自杀,但被保险人自杀时为无民事行为能力人的除外;
(3)因被保险人挑衅或故意行为而导致的打斗、被袭击或被谋杀
(4)被保险人犯罪或拒捕;
(5)被保险人妊娠、流产、分娩、疾病(包括但不限于高原反应、中暑、猝死);
(6)非因意外伤害导致的细菌或病毒感染;
(7)被保险人接受整容手术及其他内、外科手术;
(8)被保险人未遵医嘱,私自服用、涂用、注射药物;
(9)被保险人服用、吸食或注射毒品(如海洛因、鸦片、大麻、吗啡等麻醉剂、兴奋剂、致幻剂);醉酒或服用管制药品;
(10)任何生物、化学、原子能武器,原子能或核能装置所造成的爆炸、灼伤、污染或辐射;
(11)恐怖袭击。
下面的这类除外责任,有的可能属于“特约保”的范围。特约保意外伤害是指那些保险人考虑到保险责任不易区分或限于承保能力,一般不予承保,只有经过投保人与保险人特别约定,有时还要加收保险费后才能承保的意外伤害。例如:
被保险人在下列期间遭受意外伤害导致身故或残疾的,保险人不承担给付保险金责任:
(1)战争、军事行动、武装叛乱或暴乱期间;
(2)从事违法、犯罪活动行为或被依法拘留、服刑、在逃期间;
(3)存在精神和行为障碍期间;
(4)从事潜水、跳伞、滑雪、滑水、攀岩、探险、狩猎、蹦极运动、武术比赛、摔跤比赛、搏击、特技表演、赛马、赛车等高风险运动期间, 但被保险人作为专业运动员从事其专业运动除外。
(5)艾滋病(AIDS)或感染艾滋病病毒(HIV)期间;
(6)驾驶或搭乘非商业航班期间;
(7)被保险人酒后驾驶、无有效驾驶证驾驶或驾驶无有效行驶证的机动交通工具期间;
需要说明的是,具体的保险责任还是要结合具体产品来确定,上面列举的只是一些常见的类别。
现在来关注意外险的保险金给付。死亡保险金的数额是保险合同中约定的,当被保险人死亡时如数给付,属于定额给付;残疾保险金的数额多按保险金额的一定百分比给付,一般由保险金额和残疾程度两个因素确定。残疾程度一般以百分率表示,残疾保险金数额的计算公式:
生活中,意外伤害保险也是非常实用的,例如:对于老年人摔倒等隐患,可以购买意外伤害险;家人、朋友自家出游,可以购买短期旅行意外险、自家险。
![]() | ![]() |
| 针对中老年人的意外伤害险 | 旅行保险 |
健康保险
对于健康保险的定义,2019年《健康保险管理办法》规定:
是指由保险公司对被保险人因健康原因或者医疗行为的发生给付保险金的保险,主要包括医疗保险、疾病保险、失能收入损失保险、护理保险以及医疗意外保险等。
2014年《关于加快发展商业健康保险的若干意见》规定:
由商业保险机构对因健康原因和医疗行为导致的损失给付保险金的保险,主要包括医疗保险、疾病保险、失能收入损失保险、护理保险以及相关的医疗意外保险、医疗责任保险等。
可以看出,健康保险是对医疗、健康的费用或损失的保险。健康保险的特征主要有:健康保险经营的风险较大;精算技术要求较高;保险期限一般较短(一般是1年);兼有补偿性和给付性(花多少赔多少(具体按比例),保险利益原则);健康保险合同条款的特殊性。
健康保险常见的除外责任有:
(1)投保人对被保险人的故意杀害、故意伤害;
(2)被保险人故意自伤、故意犯罪或者抗拒依法采取的刑事强制措施;
(3)被保险人主动吸食或注射毒品;
(4)被保险人酒后驾驶、无合法有效驾驶证驾驶,或驾驶无有效行驶证的机动车;
(5)被保险人感染艾滋病病毒或患艾滋病;
(6)战争、军事冲突、暴乱或武装叛乱;
(7)核爆炸、核辐射或核污染;
(8)遗传性疾病,先天性畸形、变形或染色体异常。
健康保险的种类主要有:医疗保险、疾病保险、失能损失保险(收入损失)、护理保险、医疗意外保险。
医疗保险是:以保险合同约定的医疗行为的发生为给付保险金条件,为被保险人接受诊疗期间的医疗费用支出提供保障的健康保险。医疗费用:医生的门诊费用、各种检查治疗费用、药费、住院费用、护理费用、医院设备费用等。
疾病保险是:以保险合同约定的疾病的发生为给付保险金条件的保险。特点是:保险金额比较大,给付方式一般是在确诊为特种疾病后,一次性支付保险金额;按保险期间划分,可以分为定期和终身两类。
此处关于重大疾病的规定有:
《重大疾病保险的疾病定义使用规范》(2011年):必须包括6种必保疾病:(1)恶性肿瘤;(2)急性心肌梗塞;(3)脑中风后遗症;(4)重大器官移植术或造血干细胞移植术;(5)冠状动脉搭桥术(或称冠状动脉旁路移植术);(6)终末期肾病(或称慢性肾功能衰竭尿毒症期)。
此外,还有其他一些健康保险:
- 失能损失保险:以因保险合同约定的疾病或者意外伤害导致工作能力丧失为给付保险金条件,为被保险人在一定时期内收入减少或者中断提供保障的保险。
一般是补偿因伤害或疾病而致残疾的收入损失,而非医疗费用。 - 护理保险:以因保险合同约定的日常生活能力障碍引发护理需要为给付保险金条件,为被保险人的护理支出提供保障的保险。包括:医护人员看护、中级看护、照顾式看护和家中看护等。
- 医疗意外保险:按照保险合同约定发生不能归责于医疗机构、医护人员责任的医疗损害,为被保险人提供保障的保险。
健康保险需要关注的是:第一,赔付比例和给付限额,例如固定比例、累进比例,而给付限额是保险人为控制支出水平制定的额度限制。例如:手术保险报销比例通常为100%,住院保险报销比例为80%(具体看产品规定),最高报销100万;又例如:各类医疗费用是否在国家医疗保险目录内也会影响赔付比例,医保内部分通常会补足医保报销的部分,医保外则能部分报销。第二,是否有免赔额,例如单一赔款免赔额、全年免赔额、集体免赔额等。第三,观察期(期间得病不赔)、犹豫期(期间退保返还现金)的相关规定。第四,被保人职业类别的规定。第五,是否可以带病投保,也就是关注既往症的相关规定。
我选取了目前支付宝上比较热门的两款医疗保险,大家可以略知一二。
![]() | ![]() |
| 中国人寿百万医疗险 | 好医保·长期医疗(0免赔额) |
现在,我们对人身保险有了比较详细的认识了,以下几个案例非常经典。第一个案例是动物园老虎伤人,涉及人身保险(寿险、意外伤害险、健康险)和责任险(公共责任险)。
案例一:被老虎咬伤能获得哪些保险赔付?
2016年7月23下午3时许,北京八达岭野生动物园东北虎园内发生一起老虎伤人事件。事故导致母女两一死一伤。调查组8月24日发布报告,赵某(伤者)擅自下车被老虎攻击受伤,其母救女心切,施救措施不当,被老虎攻击死亡,认定该事件不属于生产安全责任事故。游客存在未遵守在猛兽区不要下车的情形。
另一起类似的案例是:一名游客翻越围墙违规进入浙江宁波雅戈尔动物园,后被园中老虎咬伤致死。
思考:(1)如果死伤者投保了意外伤害险,是否能得到保险金给付?为什么?(2)如果死伤者投保的是健康保险,请区分具体险种分析是否能得到保险金给付。(3)如果八达岭野生动物园投保了公园公共责任险,保险公司是否需要因为此次事件的游客死伤承担赔偿责任?为什么?
这两起案件引起了广泛关注和争议。我们默认游客购买了意外伤害险(短期,仅限动物园的,通常和门票一起搭配售卖),动物园购买了公共责任保险。以雅戈尔动物园为例,对于意外伤害险和公共责任保险的主要观点有:
第一种观点认为,雅戈尔动物园没有责任,公众责任保险不赔偿。理由是,监控画面显示,被咬伤致死的游客张某没有正常购票,采取了翻越动物园围墙的办法进入动物园。根据公众责任保险条款约定,投保机构没有责任,属于公众责任保险赔偿免责范围,所以保险不予赔偿。
第二种观点认为,雅戈尔动物园存在责任,公众责任保险应当赔偿。首先,雅戈尔动物园防范游客翻墙入院存在漏洞;其次,在发现老虎伤害游客后,补救措施不力,没有实施有效救护,确保游客安全。未采取最有效的补救措施,比如给饲养员、安全员配备大剂量的麻醉枪。根据公众责任保险条款约定,投保机构存在责任,属于公众责任保险赔偿赔偿范围,所以保险应当赔偿。
第三种观点认为,游客有责任,意外伤害保险不应当赔偿。理由是,游客张某对可能遭受老虎袭击有预见。按照意外伤害保险三个构成要件,游客遭受老虎袭击,有客观事实并且伤亡与老虎袭击之间具有直接的因果关系,但是事故原因是“以外的、偶然的、不可预见”的。所以,从这个角度看,游客张某对于采取翻越围墙进入动物园后果的情形,是应当有多种预想,其中可能遭受老虎的袭击就是一种。笔者赞同此种观点。
第四种观点认为,游客固然存在责任,但是意外伤害保险还是影响赔偿。理由是,尽管游客张某的行为存在过失,保险行业还是应当予以赔偿,彰显责任。另外,从现行的意外伤害保险条款中,并没有明文规定,对于伤亡的被保险人主观上存在过失应当列为除外责任。
现在讨论人寿保险。根据人寿保险的免责条款规定,如果公安机关对此事故的认定为“非犯罪”行为、“非自杀”行为、且进入动物园之前并无使用毒品,那么按照保险条款,应当保险公司应当给付死亡赔偿金。
对于健康保险,被老虎咬伤不属于重大疾病,不属于医疗意外,疾病险不赔,医疗意外险不赔;根据是否属于意外伤害的判断,如果属于意外伤害,医疗保险可能赔、失能损失保险可能赔、护理保险可能赔。
另一个典型的案例是宠物伤人问题。此处除了人身保险,实际上还涉及财产保险中的责任险(宠物责任险、物业责任险),我们略有涉猎即可。
案例二:预防宠物伤人怎么买保险?
第一种:人身意外险,防止主人被自己的宠物咬伤,或是怕宠物意外咬伤家里的老人、小孩而设置的保险。比方说人身意外医疗险,保障范围就可以涵盖猫抓狗咬的意外。值得注意的是,人身意外医疗险只承担治疗、包扎等费用,而狂犬疫苗属于自费药,则不包括在此列。
第二种:防止自家的宠物咬伤外人,为赔付第三人看病的费用而设置的宠物责任险。猫猫狗狗经常在外闯祸,主人也会吃不消,若投保这类保险,保险公司将在一定范围内“买单”。然而,这类保险就不能保障家人被咬的情况了。
第三种:物业责任险。这种由物业公司投保的险种特别附加了一些“无过错责任险”,就包括被宠物咬伤之类的意外事故,尽管不是物业公司的责任,也可间接获赔,但每笔和累计的赔偿金额都有限额。
- 就财产险和人身保险而言,保险利益原则的具体适用是( C )。
A.非寿险合同必须以保险利益的存在为前提
B.只有人身保险合同必须以保险利益的存在为前提
C.财产保险合同和人身保险合同都必须以保险利益的存在为前提
D.只有财产保险合同必须以保险利益的存在为前提- 某日天降大雪,一行人因遭遇汽车碰撞身亡。后经交警查实,该事故是因甲车驾驶员酒后驾车及刹车不及,而乙车为避让而撞到行人所致,则行人死亡的近因是(C)。
A.甲车刹车不及 B.乙车避让 C.甲车驾驶员酒后驾车 D.大雪天气- 根据我国《保险法》规定,下列人员中投保人对其具有保险利益的有(ABCD)
A.本人 B.配偶 C.父母、子女 D.与投保人具有抚养赡养关系的人- 下列原则中不适用于人身保险合同的有( BD )。
A.保险利益原则 B.代位追偿原则 C.近因原则 D.委付原则- 以下关于疾病保险的说法,正确的是( A )
A.疾病保险是定额给付,只要患了合同规定的重大疾病,保险公司按照合同约定的金额赔付
B.疾病保险属于健康保险,仅以被保险人的生命为保险标的
C.疾病保险的保险期间通常为一年
D.疾病保险主要是针对一般疾病的保障- 丈夫以妻子为被保险人向某保险公司投保两全保险一份,并指定他们的儿子为保单唯一受益人。三年后,丈夫和妻子因感情破裂离婚。则该保单的效力状况是( A )
A.合同继续有效 B.合同效力中止 C.合同部分有效 D.合同变更才有效- 人身保险合同没有(CD)概念。
A.保险期限 B.保险利益 C.重复保险 D.保险价值- 和定期死亡保险相比,终身死亡保险的特点包括(ABC )。
A.保险费率较高 B.保单具有现金价值
C.有效保单必然发生保险金给付 D.保险费必须趸缴- 构成健康保险所指的疾病必须具备的条件是(BCD )。
A.必须是由于年龄原因造成的 B.必须是由于非长存原因所造成的
C.必须是由于明显非外来原因所造成的 D.必须是非先天的原因所造成的- 在人寿保险中,保单所有人的权利通常包括(ABCD)
A.变更受益人 B.领取保单现金价值 C.以保单作抵押进行借款 D.领取退保金- 下列伤害哪些不属于意外伤害保险承保范围( ACD )。
A.犯罪中的意外伤害 B.交通事故引起的意外伤害
C.醉驾导致的意外伤害 D.自杀- 人寿保险合同因欠交保费而中止效力,投保人可以在五年内申请复效。( 错 )
- 某投保人向三家保险公司投保了人寿保险,当被保险人死亡时可以获得三份保险金。(对)
- 意外伤害保险中,保险期间的死亡保险金和残疾保险金累计可以超过保险金额。( 错 )
- 人身保险和财产保险的区别主要有哪些?
答:(1)保险标的不同。人身保险的保险标的是人的生命或身体。(2)对保险利益的要求不同。首先,人身保险要求投保人对保险标的必须符合保险利益的质的规定性,但一般情况下不必符合保险利益的量的规定性。而财产保险要求投保人对保险标的既必须符合保险利益的质的规定性,还必须符合保险利益的量的规定性。其次,对于人身保险而言,保险利益只是订立人身保险合同的前提条件,不是维持合同有效或给付保险金的条件。对于财产保险而言,保险利益不仅是订立财产保险合同的前提条件,而且是维持财产保险合同有效的条件。(3)保险金额确定依据不同。在财产保险中,保险金额的确定一般根据是财产的实际价值。而人身保险一般是定额保险,通常由保险人与投保人协商确定一个固定的保险金额。(4)合同性质不同。人身保险大都是给付性保险,除医疗保险等以外,不适用损失补偿原则及其派生原则。而财产保险则是补偿性保险,遵循损失补偿原则及其派生原则。(5)保险期限和保费的缴付不同。人身保险的保险合同大都属于长期性合同,保险期限可以长达几年甚至几十年人身保险保费的缴付一般是多次的。财产保险的合同期限一般不超过一年,期满后可以续保,所以其保费交付一般是一次性的。(6)保险事故的发生不同。首先,人身保险保险事故的发生一般具有必然性;财产保险的保险事故发生必然性不显著。其次,人身保险的保险事故发生具有分散性;财产保险的保险事故发生相对集中。(7) 合同主体不尽相同。除了投保人、保险人、被保险人以外,人身保险还需要在保险合同中指定受益人,而财产保险保险合同中不需要指定受益人。- 意外伤害保险责任的构成条件有哪些?
答:(1)被保险人在保险期间遭受了意外伤害。首先,被保险人遭受意外伤害的客观事实必须发生在保险期限之内;其次,被保险人遭受意外伤害必须是客观发生的事实,而不是臆想的或推测的。(2)被保险人死亡或残疾。(3)被保险人的死亡或残疾必须发生在责任期限内。(4)意外伤害是死亡或残疾的直接原因或近因- 张某2019年9月参加团体意外伤害保险(一年期,保险金额5万元),受益人为其母亲。在保险期限内,张某在路边行走时突然被行使中的车辆撞伤,在医院抢救无效最终死亡。
请问:(1)保险公司对本案中张某之死是否应承担给付责任?保险人能就这5万元向事故责任方追偿吗?(2)张某的母亲在得到保险公司赔偿以后是否还能向造成这起事故的责任方索取赔偿?为什么?
【分析】
(1)被车辆撞伤致死属于意外伤害保险的承保责任范围,保险公司应按照合同约定向受益人张某的母亲支付身故金5万元,且不得向责任方追偿。因为意外伤害保险合同是定额给付合同,不适用损失补偿原则及其派生原则。
(2)张某的母亲在得到保险公司赔偿以后还可以向责任方索取赔偿,原因也是因为意外伤害保险合同是给付性合同,并不需要向保险公司转移追偿权。
依据:我国《保险法》第四十六条 被保险人因第三者的行为而发生死亡、伤残或者疾病等保险事故的,保险人向被保险人或者受益人给付保险金后,不享有向第三者追偿的权利,但被保险人或者受益人仍有权向第三者请求赔偿。- 某甲为自己投保了20年期的定期寿险,保险金额为20万元,投保年龄为30岁,年交保费3000元,每年均按时缴费。5年后,某甲死亡。假定发生下列两种情况:
(1)保险人在事故发生以后发现某甲投保时的实际年龄为31岁,而31岁的人年交保费应该是3300元,那么保险人是否应该向受益人给付保险金?如果应该,要给付多少保险金?
(2)如果某甲投保时的实际年龄为28岁,而28岁的人年交保费应该是2500元,那么保险人是否应该向受益人给付保险金?如果应该,要给付多少保险金?
【分析】
(1)保险公司应该向合同的受益人支付保险金。根据我国《保险法》第32条规定,投保人申报的被保险人年龄不真实但未超过合同限制年龄,致使投保人支付的保险费少于应付保险费的,保险人有权更正并要求投保人补交保险费,或者在给付保险金时按照实付保险费与应付保险费的比例支付。所以保险人应支付的保险金数额为20×(3000/3300)=18.1818(万元)
(2)保险公司应该向合同的受益人支付保险金。根据我国《保险法》第32条规定,投保人申报的被保险人年龄不真实,致使投保人支付的保险费多于应付保险费的,保险人应当将多收的保险费退还投保人。因此保险人应支付20万元保险金,同时退还某甲5年多交的保险金共计2500元。
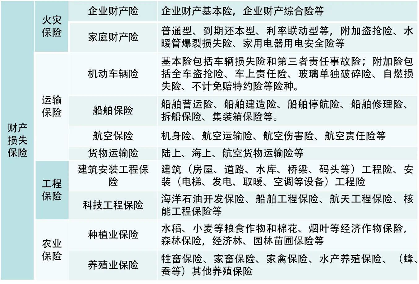
财产保险
【关键词】火灾保险、财产损失保险、企业财产保险、家庭财产保险、农业保险、特约可保财产、家庭财产保险、机动车辆第三者责任险、交强险、运输保险、建筑工程保险、安装工程保险、责任保险、公共责任险、产品责任险、雇主责任险、信用保险、保证保险
财产保险是以物质财产及有关利益、责任和信用为保险标的的保险。广义:以财产及其有关的经济利益和损害赔偿责任为保险标的的保险。狭义:仅指以物质财产为保险标的的保险。
保险金额VS保险价值
保险金额是保险合同双方认可的保险标的物的投保价值,也是保险人于保险事故发生时所应承担的赔偿责任的最高限额。实际上,保险金额不仅是保险人承担的最大赔偿责任,而且也是计算保险费的基数。(体现于事前限额)
保险价值又称为保险价额,是指保险标的在某一特定时期内以金钱估计的价值总额,是确定保险金额和确定损失赔偿的计算基础。投保人与保险人订立保险合同时,作为确定保险金额基础的保险标的的价值,也即投保人对保险标的所享有的保险利益在经济上用货币估计的价值额。(体现于事后定损)
财产保险的特征主要有:
- 保险标的的特殊性,包括:有形财产、无形财产或有关利益;
- 财产风险的特殊性,包括:自然风险、社会风险、技术风险、法律责任以及信用行为等;
- 保险金额确定的依据是保险价值;
- 一般期限较短;
- 基本职能是经济补偿;
下面,我们从财产损失保险开始研究。
财产损失保险
企业财产保险
以投保人存放在固定地点的财产和物资作为保险标的的保险。主要承保因火灾或其他自然灾害和意外事故造成被保险人的财产损失。凡具有法人资格的从事生产、流通和服务性活动的独立核算的各种企业、社团、机关和事业单位均可投保。
主要包括:企业财产保险基本险、企业财产保险综合险、财产险和财产一切险。期限一般为1年。
关于企业财产保险的保险标的,要了解什么是可保财产、特约保财产、不可保财产。
可保财产是被保险人单独所有或与他人共有而由被保险人负责的财产,或由被保险人经营管理或替他人保管的财产,或其他具有法律上承认的与被保险人有经济利害关系的财产。用会计科目反映:如固定资产、流动资产(存货)、专项资产、投资资产、账外或已摊销的资产、代保管财产等;以企业财产项目类别来反映:如房屋、机器设备、工具、仪器、生产用具,交通运输工具及设备、低值易耗品、原材料、半成品、在产品、产成品或库存商品等。
特约保财产因为难以确定价值,往往需要保险人和投保人双方约定,确定保险金额,方可纳入保险。特约保财产是:
金银、珠宝、玉器、首饰、古玩、古书、古画、邮票、艺术品、稀有金属和其它珍贵财物; 牲畜、禽类和其他饲养动物;堤堰、水闸、铁路、道路、涵洞、桥梁、码头;矿井、矿坑内的设备和物资。
不可保财产是:
不属于一般性的生产资料或商品的财产,如土地、矿藏、森林、水产资源等;货币、票证、有价证券、文件、帐册、图表、技术资料以及无法鉴定价值的财产;承保后会产生不良社会影响或会与政府的有关法律法规相抵触的财产,如违章建筑、危险建筑、非法占用的财产;应投保其他险种的财产,如在运输过程中的物资应投保货物运输保险,畜禽类应投保养殖业保险等。
对于企业财产保险,基本险的保险责任主要有:
因火灾、爆炸、雷击、飞行物体及其他空中运行物体坠落所致损失。
被保险人拥有财产所有权的自用供电、供水、供气设备因保险事故遭受损坏,引起停电、停水、停气以致造成保险标的的直接损失。
为了抢救保险标的或防止灾害蔓延,采取合理必要的措施而造成保险财产的损失及发生的合理的施救费用。
综合险则可覆盖更多保险责任:
除基本险的责任以外,还需要负责赔偿因暴雨、洪水、台风、暴风、龙卷风、雪灾、雹灾、冰凌、泥石流、崖崩、突发性滑坡、地面突然塌陷等原因造成的保险标的损失。
此外,还有前文提到的附加险、特约险:
暴风、暴雨、洪水保险,盗抢保险,雪灾、冰冻保险,泥石流、崖崩、突发性滑坡保险、雹灾保险、水暖管爆裂保险、破坏性地震保险等。
基本险的责任免除如下:
战争及类似战争行为、敌对行为、军事行动、武装冲突、罢工、暴动、恐怖行为、民众骚乱;
被保险人及其代表的故意行为或纵容所致;
核反应、核子辐射和放射性污染;
地震、暴雨、洪水、台风、暴风、龙卷风、雪灾、雹灾、冰凌、泥石流、崖崩、滑坡、水暖管爆裂、抢劫、盗窃;
保险标的遭受保险事故引起的各种间接损失;
保险标的本身缺陷、保管不善导致的损毁;保险标的变质、霉烂、受潮、虫咬、自然损耗、自燃等造成的损失;
行政行为或执法行为所致的损失。
曾经有玩火自焚恶意骗保获刑的案例:
2015年1月25日晚,安徽省宁国市经济开发区内某公司突然蹿出熊熊大火。厂房内库存的都是沙发、桌椅等易燃品,大火很快将物品化为灰烬。经济损失达751万元,2000多平方米的钢结构框架厂房损失严重。在人保财险宁国支公司投保了综合企业财产保险,生产设备投保了246.8万元,库存商品投保了600万元,全年交保费55043元。保险期限自2014年1月27日零点至2015年1月26日24时止。
调查发现,失火时间离保险到期还有一天,租厂房的章老板只投保了财产、设备、库存商品,而对于租赁的厂房并未投保。法院对章某以毁坏公私财物罪,骗取保险赔款未遂罪判处有期徒刑五年。保险公司依法,不予理赔。
企业财产保险金额往往很大,因此我们要重点关注其保险金额和保险价值。企业资产主要有:
- 固定资产:(1)按账面原值确定保险金额(2)按账面原值加成数确定(3)按重置、重建价值确定。
保险价值由投保人与保险人协商确定,并在保险合同中载明。 - 流动资产:(1)按最近12个月任意月份的账面余额确定;(2)由被保险人自行确定。
保险价值是保险财产出险时的账面余额。由投保人与保险人协商确定,并在保险合同中载明。 - 账外财产/代保管财产:
保险金额可以由投保人自行估价或按照重置价值确定。
保险价值是出险时的重置价值或账面余额。
企业财产保险的费率确定,概括起来有几个要点:
- 保险费率均按保险期限为一年,保险金额以千元计算。
- 按照被保险财产的种类,分别制定级差费率。
- 影响因素:房屋的建筑结构、占用性质、危险种类、安全设施、防火设备等。
- 对统保单位或防灾设施良好的投保人,还可以采用优惠费率。
关于赔偿处理,我们先看一个案例:
某公司投保企业财产保险,投保时约定的保险金额为4000万元。
(1)假设保险事故发生时,保险价值为5000万元,保险金额低于保险价值。
(2)假设保险事故发生时保险价值为3000万元,保险金额大于保险价值。思考:如果保险标的是全部损失,保险公司应该赔偿多少?如果保险标的只损失了2000万,保险公司应该赔偿多少?
分析:订立财产保险合同时应根据投保财产的价值确定保险金额,保险金额不应超过投保财产的价值;重复投保不可能获得超额的保险赔偿。 《保险法》规定:
第五十五条:投保人和保险人约定保险标的的保险价值并在合同中载明的,保险标的发生损失时,以约定的保险价值为赔偿计算标准。 投保人和保险人未约定保险标的的保险价值的,保险标的发生损失时,以保险事故发生时保险标的的实际价值为赔偿计算标准。 保险金额不得超过保险价值。超过保险价值的,超过部分无效,保险人应当退还相应的保险费。保险金额低于保险价值的,除合同另有约定外,保险人按照保险金额与保险价值的比例承担赔偿保险金的责任。
保险金额不得超过保险价值。 超过保险价值的,超过部分无效,保险人应当退还相应的保险费。此外,对于必要、合理的施救费用的赔偿金额在保险标的损失以外另行计算,最高不超过保险金额。
家庭财产保险
**以城乡居民的有形财产为保险标的的一种保险。**凡存放、坐落在保险单列明的地址,属于被保险人自有的家庭财产,都可以向保险人投保家庭财产保险。在投保主险的基础上,还可投保盗抢险、水暖管道破裂和水渍险等附加险种。
家庭财产的主要类别有:
- 普通型家庭财产险。根据时间和地理位置、财产性质等因素制定相应的费率表;期限可以是1年、3年或者5年。
- 投资保障型家庭财产险。投保人交纳的是保险储金。不仅有普通家财险的经济补偿功能,还兼顾投资理财的功能。在没有发生保险事故的情况下,投保人在保险期满时能得到本金和一部分收益。
- 个人贷款抵押房屋保险。
- 被保险人是以房屋作抵押向商业银行申请贷款购房的具有完全民事行为能力的借款个人。承保的是因火灾、爆炸、暴风、暴雨、台风、洪水、雷击、泥石流、雪灾、雹灾、冰凌、龙卷风、崖崩、突发性滑坡、地面突然塌陷等原因造成抵押房屋损毁所造成的损失,以及为抢救房屋财产支付的合理施救费用。保险期限为自约定起保日零时起至个人住房抵押借款合同约定的借款期限终止日24时止。
家庭财产保险的保险标的,同样要关注可保财产。
普通家财险的可保财产:
被保险人自有、在保险合同中所载明的地址内的下列财产:
(1)被保险人的房屋主体及室内附属设备(如固定装置的水暖、气暖、卫生、供水、管道煤气及供电设备、厨房配套的设备等)
(2)室内装潢;
(3)室内财产(包括家用电器和文体娱乐用品、衣物和床上用品、家具及其他生活用具等)
特别约定财产:如代保管、与他人共有财产等
投资保障型家财险的可保财产:
除上述普通家庭财产承保的标的之外,还可以包括现金、金银、珠宝、玉器、钻石及制品、首饰等贵重物品。
个人贷款抵押房屋保险的可保财产:
被保险人向商业银行申请贷款时用以抵押的房屋;抵押房屋价值中包含的附属设施和其他室内财产。被保险人购房后装修、改造或因其他原因购置的财产不在保险保障范畴之内。
家庭财产保险的不可保财产:
(1)金银、首饰、珠宝、货币、有价证券、票证、邮票、古玩、文件、账册、技术资料、图表、动植物以及其他无法鉴定价值的财产;
(2)处于紧急危险状态下的财产;
(3)用于生产经营的财产;
(4)违章建筑、非法建筑、非法占用的财产;
(5)其他不属于特别约定承保范围的财产。
家庭财产保险的保险责任:
保险人一般对存放于保险单列明的地址内的保险财产由于下列原因造成的损失负责赔偿:
(1)火灾、爆炸。
(2)雷击、冰雹、雪灾、洪水、崖崩、龙卷风、冰凌、泥石流、地面突然下陷、突发性滑坡。
(3)空中运行物体坠落,外界物体倒塌。
(4)暴风或暴雨使房屋主要结构(外墙、屋顶、屋架)倒塌。
(5)保险事故发生后,被保险人为防止或减少保险财产的损失所支付的必要的、合理的费用。
家庭财产保险的责任免除:
下列原因造成的损失、费用,保险公司一般不承担赔偿责任:
(1)战争、敌对行动、军事行为、武装冲突、罢工、骚乱、暴动、恐怖活动;
(2)核辐射、核爆炸、核污染及其他放射性污染;
(3)地震、海啸,及其次生灾害所造成的一切损失;
(4)行政行为或司法行为;
(5)投保人、被保险人或被保险人的家庭成员、家庭雇佣人员、暂居人员的故意或重大过失行为;或勾结纵容他人盗窃,或被外来人员顺手偷摸所致的损失。
家庭财产保险的特约责任:
(1)盗抢责任:在保险期间内,由于门窗有明显撬窃痕迹的盗窃、有明显翻墙掘壁痕迹的盗窃或入室抢劫直接造成保险财产丢失、损毁。
(2)管道破裂及水渍责任:因高压、碰撞、严寒、高温造成被保险房屋内自来水管道、暖气管道、下水管道以及太阳能热水器室内外管道爆裂,造成被保险房屋内的保险标的遭受水浸、腐蚀的直接损失。
(3)家电安全责任:由于供电线路遭受主保险合同保险事故及供电部门或施工失误致使电压异常,导致家用电器的直接损毁。
家庭财产保险的保险金额
房屋及室内附属设备、室内装潢物等财产的保险金额由被保险人根据购置价或市场价自行确定;
房屋及室内附属设备、室内装潢的保险价值为出险时的重置价值;
个人贷款抵押房屋保险的抵押房屋的保险金额可按照成本价、购置价、市价、评估价、借款额及其他方式,由被保险人自行确定,但保险金额不得小于相应的抵押借款本金。
室内财产的保险金额由被保险人根据实际价值分项目自行确定。特约财产的保险金额亦由被保险人和保险人双方约定。
机动车保险
机动车是财产,但是对于机动车的保险又不只限于财产损失保险,还包括责任保险、意外伤害险等。归纳起来,机动车保险主要分为两个方面:
- 机动车交通事故责任强制保险(交强险)
- 机动车商业险
- 主险(机动车损失险(车辆损失、盗抢、自燃、发动机涉水、玻璃、无法找到第三方、不计免赔)、机动车第三者责任险、机动车车上人员责任险(俗称座位险))
- 附加险(附加绝对免赔率特约条款(-)、附加车轮单独损失险(+)、附加新增加设备损失险(+)、附加车身划痕损失险(+)、附加修理期间补偿险(+)、附加发动机进水损坏除外特约条款(-)、附加车上货物责任险(+)、附加精神损害抚慰金赔偿责任险(+)、附加法定节假日限额翻倍险(+)、附加医保外用药责任险(+)、附加机动车增值服务特约条款)
- 驾乘人员意外险(俗称驾乘险)
机动车辆险保险金额的确定:
(1)按投保时与保险车辆同种车型的新车购置价;
(2)按投保时与保险车辆同种车型的新车购置价扣减折旧部分;
(3)投保人与保险人协商确定。 保险金额不得超过投保时同类车辆新车购置价,超过部分无效。
机动车辆险赔偿金额的确定:
在保险合同有效期内,如果发生保险责任范围之内的事故:
(1)全损报废,保险公司按保险金额减掉残值后进行赔偿;
(2)部分损失,保险公司按实际修复费用在保险金额内赔偿
商业车险保费计算公式
我们来看一个假设案例:
【案例】A和B发生交通事故,导致A的车辆部分损失(修复费用1万元),B受伤,B的车辆全损(价值30万元),B的医疗费共3万元。事故责任认定A负100%责任。此时,车险是如何发挥作用的呢?
交强险:交强险是一种强制性的车辆保险,主要用于赔偿交通事故中的人身伤亡。
对于B的医疗费用,交强险会赔付,超出交强险限额部分由商业险来补足。因此,B可以获得3万元的医疗费用赔偿。第三者责任险:第三者责任险用于赔偿交通事故中的第三方财产损失和人身伤害。
对于A的车辆部分损失(修复费用1万元),第三者责任险会赔付。因此,A可以获得1万元的车辆修复费用赔偿。对于B的车辆全损(价值30万元),第三者责任险也会赔付。因此,B可以获得30万元的车辆全损赔偿。综上所述,根据责任比例,A和B的保险赔付情况如下:
A的保险赔付:
车辆修复费用:1万元B的保险赔付:
医疗费用:3万元
车辆全损赔偿:30万元
实际生活的案例中,赔偿项目往往更多,例如下面这一起案件:
【案例】车辆投保有车辆交强险及商业险,其中第三者责任险100万,包含不计免赔险种。2015年5月。车辆拐弯碰到自行车,自行车主(60岁)摔伤,车辆未受损。交警判定车辆车主全责后电话保险公司报案。后送伤者至医院(未叫救护车)检查腰椎L3压缩性粉碎性骨折,车主垫付住院押金5000及检查费用。后续所有费用由患者自付。6月,伤者出院,伤者开始处理理赔。由于需要钢做伤残鉴定,与保险公司商讨后,等待鉴定后处理。11月,伤者鉴定8级伤残2016年3月,伤者起诉车主及车辆投保车险所属保险公司至法院。8月,法庭判决处理。
【判决结果】被告XX财产保险公司交强险赔付12万,商业险赔付31万6千。共计43万6千。被告车主赔偿原告律师费5000,及案件诉讼费3700。
该案中产生的费用包括:医疗费(数额约9万)、护理费、营养费包含二期取钢钉(约1万)、误工费、残疾赔偿金(30万)、精神抚慰金1.5万、伤残鉴定费、伤者交通费、伤者住院伙食费、律师代理费、衣物损失费、案件诉讼费。在该案中,人伤赔付最大头是伤残费以及医疗费。其他费用中除了原告律师代理费及案件诉讼费意外,均由车辆投保交强险及商业险赔付。
比较难理解的是第三者责任险。保险公司是第一者,被保险车辆是第二者,因被保险车辆发生意外事故,遭受人身伤亡或者财产损失的人,就是第三者。
第三者责任险指的是,保险期间内,被保险人或其允许的驾驶人在使用被保险机动车过程中发生意外事故,致使第三者遭受人身伤亡或财产直接损毁,依法应当对第三者承担的损害赔偿责任的保险,其中的第三者不包括被保险机动车本车上人员、投保人、和保险人。
也就是说,第三者责任险是来保障受害第三方的人身伤亡和财产损失的,例如撞到行人、私人物品、和车辆发生碰撞导致别的车辆受损(及别的车上人员损伤、车内物品损坏)、撞到公共财产(护栏等),都属于三者险赔偿范围。
【案例】补胎意外能否得到保险赔偿?
据2013年8月1日《广州日报》报道,2009年8月,李某驾驶天域公司名下的重型半挂牵引车,拖挂一重型集装箱半挂车,挂车右后轮的两个轮胎爆裂。公司于当日将两个替代轮胎送至爆胎现场。周某在为轮胎充气时,轮胎猛弹起,击中头部,因伤势过重死亡。涉事车辆投保了交强险及商业性的第三者责任险。
【分析】交强险及商业性的第三者责任险承保的都是被保险机动车发生道路交通事故造成受害人(不包括本车人员和被保险人)的人身伤亡、财产损失。市第一人民法院审理后认为,交强险及商业险保险条文均约定被保险人等合格主体使用保险车辆过程中发生意外事故,致使第三者遭受损失的才属于保险范畴。本案中,拖挂车因轮胎爆裂停在路上,属于静止状态。天域公司提供存在安全隐患的替代轮胎,致使在充气过程中发生事故,且该替代轮胎并非涉案投保拖挂车的一部分,周某的死亡也并非合格主体在使用投保拖挂车时所致使,因此该替代轮胎弹起造成的事故不属于约定的保险责任范畴,保险公司无需赔偿,由此判决驳回天域公司的诉讼请求。法官建议:车主可通过投保相应的单独险如车轮单独破损险等,以此保障自己的权益。
【案例】2014年5月12日,李先生驾驶一辆小型普通客车,在途经自己家附近时,恰遇自己1岁多的儿子小佳横穿村道,刹车不及,小佳当场被撞倒在地。经抢救,小佳落下了终身残疾,构成三级伤残。交警部门出具的事故调查结果,认定李先生在此次事故中责任较大,小佳在事故中的责任较小。李先生的车买了交强险和保额为50万元的商业第三者责任车险,还在保险有效期限内。保险公司认为,只能在交强险责任范围内予以赔偿,“撞死撞伤亲人”已明确写入免责条款,故商业第三者责任险不承担赔偿责任。李先生表示“买保险时,我根本没有细看,也没有在合同上签字。”请查询商业车险改革前后的机动车第三者责任险保险条款,比较条款免责条款是否做出相应调整?你认为本案应如何处理?
【分析】
第三者责任险免责条款:
【第六条】 保险车辆造成下列人身伤亡或财产损失,不论在法律上是否应当由被保险人承担赔偿责任,保险人均不负责赔偿:
(一) 被保险人及其家庭成员的人身伤亡、所有或代管的财产的损失;
(二) 本车驾驶人员及其家庭成员的人身伤亡、所有或代管的财产的损失;
(三) 本车上其他人员的人身伤亡或财产损失。基于以上条款大多数保险公司都不会给予理赔,但是在本文最开始的案件中,法官提出了两点:
首先,无论是根据法律规定还是交强险条款、商业三者险条款约定,只要受害者在事故发生时不在车上,就是法律和行政法规规定的第三者,属于保险责任范围和赔偿对象。
其次,驾驶人的家庭成员属保险公司免责范围的保险条款属于《中华人民共和国保险法》第十九条规定的无效条款。为什么?保险公司作为格式条款的制定者,处于强势地位,其所制定的格式条款,缩小了保险消费者的权益,被《保险法》第十九条规定为无效条款。
《保险法》【第十九条】
采用保险人提供的格式条款订立的保险合同中的下列条款无效: (一)免除保险人依法应承担的义务或者加重投保人、被保险人责任的; (二)排除投保人、被保险人或者受益人依法享有的权利的。所以法院最后判决保险公司应当理赔。
所有的商业第三者责任保险中,因为有着责任免除条款,保险公司在处理类似情况时,都是不给予理赔,这是出于为了防止骗保等情况发生,而法院往往会判决保险公司进行理赔。
最根本的原因在于,亲人是否属于“第三人”。目前许多保险公司在执行第三者责任险理赔时排除了四种人,即保险人、被保险人、本车发生事故时的驾驶员及其家庭成员。也就是说,排除家庭成员的主要目的是为了防止骗保, 防止故意撞死家人的道德风险。
还有一个类似的案例。
【案例】王某驾车前往看望父亲,因车技不精,误把油门当刹车,不慎撞伤了弟弟和父亲,还把父亲家的门给撞坏了。投保了商业性第三者责任险。
车辆发生碰撞事故,车上乘客被甩出车外后又被该车碾压,该乘客应界定为车上人员还是第三者?乘客上车过程中因车辆突然起动而摔伤。该乘客是否为车上人员?
【分析】三者险条款责任免除仅约定了“被保险人、被保险人允许的驾驶人、本车车上人员的人身伤亡”为责任免除。王某父亲家大门的损失,保险公司不赔付,因为三者险条款,约定了被保险人及其家庭成员所有财产的损失为责任免除。“家庭成员”指配偶、子女、父母。被保险人的兄弟姐妹不能认定为是家庭成员。
根据示范条款,“本保险合同中的车上人员是指发生意外事故的瞬间,在被保险机动车车体内或车体上的人员,包括正在上下车的人员。”因为此案中的被甩出车外的人员,在发生意外事故的瞬间是在车内,因此应该属于车上人员。应该在车上人员责任险内赔付。
这里补充一下交强险的相关知识。交强险是机动车交通强制第三者责任保险,是一种按次的定额保险。交强险的特点有:
- 法定性:交强险是由国家法律规定实行的保险制度,保险费率、赔偿额度、理赔流程等也是由国家统一规定的,投保人有投保的法定义务,保险公司有承保的法定义务,投保人和保险公司均不得向对方提出或约定其他条件。
- 强制性:因交强险法定险种的特殊地位,交强险的保费缴纳是强制性的,其目的是为了提高该险种的投保范围,只有让交强险的基金池足够大,才能更及时有效地为交通事故受害人提供相应的保障。除了强制缴费,交强险的强制性还体现在承保上,即车主必须投保缴纳保险费,保险公司也必须承保,不得拒保或者延期承保,也不能随意解除合同。
- 公益性:交强险设立的初衷之一就是让交通事故的受害人得到及时有效的赔偿,保险公司不能以此项业务盈利,不设免赔额、免赔率,而是在限额内全部赔付,各大保险公司也基本处于不亏不赢的义务经营状态,即体现保险的社会责任。公益性的另一个体现就是无责赔付,即发生了交通事故,哪怕是驾驶员无责,受害人全责的情况也是可以无责赔付,只不过赔付的额度比较低(有人身损失,基于人道主义)。
无过失责任可以从一个案例中有所理解。
【案例】2022年某日,李先生驾驶车不慎发生一起交通事故,除了双方车辆受损,还造成了对方车上的驾驶员吴先生受伤。事后交警认定受伤的吴先生全责,李先生无责。李先生认为无责方无需赔偿对方损失,就准备致电保险公司注销案件。但经事故查勘员解释说明交强险人伤无责赔付条款后,李先生同意配合对方车辆驾驶员吴先生办理责任范围内的人身损失赔偿。经医院确诊,全责方车辆驾驶员吴先生跖骨骨折,涉及伤残。无责方车辆车主李先生的保险公司依据交强险条款规定,在无责任赔偿限额内赔付了全责方车辆驾驶员吴先生医疗费1800元,死亡伤残费18000元,共计19800元。
【分析】交强险是我国首个由国家法律规定实行的强制保险制度,全国统一收费,收费标准与汽车型号相关。其主要作用是为事故受害者提供最大限度的保障。
根据条款规定,交强险是由保险公司对被保险机动车发生道路交通事故造成受害人(不包括本车人员和被保险人)的人身伤亡、财产损失,在责任限额内予以赔偿的强制性责任保险。
交强险和其他商业车险的不同之处在于具备无责赔偿特征,比如在交通事故中,一方是全责,另一方无责,如果全责的一方出现人员伤亡,那么无责方保险公司需要根据交强险无责赔付条款规定,在限额内赔偿全责方人员伤亡的损失。
该案中全责方车辆驾驶员吴先生受伤致残,所以无责方车辆所投保的保险公司就需在交强险无责赔付限额内承担吴先生的人伤医疗费和伤残费。
交强险的赔偿项目有:
-
死亡伤残项目:是指被保险机动车发生交通事故,保险人对每次保险事故所有受害人的死亡伤残费用所承担的最高赔偿金额。包括丧葬费、死亡补偿费、受害人亲属办理丧葬事宜支出的交通费用、残疾赔偿金、残疾辅助器具费、护理费、康复费、交通费、被抚养人生活费、住宿费、误工费,被保险人依照法院判决或者调解承担的精神损害抚慰金。
-
医疗费用项目:是指被保险机动车发生交通事故,保险人对每次保险事故所有受害人的医疗费用所承担的最高赔偿金额。包括医药费、诊疗费、住院费、住院伙食补助费,必要的、合理的后续治疗费、整容费、营养费。
-
财产损失项目:是指被保险机动车发生交通事故,保险人对每次保险事故所有受害人的财产损失承担的最高赔偿金额。包括直接损失和间接损失。
直接财产损失:是指道路交通事故造成的财产利益的直接减损。通常包括车辆、随身携带财产损失、车载货物损失、现场抢救、善后处理的费用等。
间接财产损失:是指道路交通事故造成的财产利益的间接减损通常包括停运等损失,受害人能够证明可预期取得的间接经济利益遭受损失,就可以要求赔偿。比如车辆修复期间的停运纯利损失、司机工资支出、公路规费、工商运营费等。
交强险的赔付方案是:
- 在交警队出具的交通事故责任认定书中,被保险人车辆是有责任的,那么以上三项,分别最高能赔:死亡伤残18万元,医疗费用1.8万元,财物损失2千元。
- 在交警队出具的交通事故责任认定书中,被保险人车辆是是没有责任的,交强险也能赔,但是金额会降低。分别最高能赔:死亡伤残18000元,医疗费用1800元,财物损失100元。
车险要重点关注政策的变化。2020年9月2日银保监会《中国银保监会关于印发实施车险综合改革指导意见的通知》中有很多关键信息,大家可以在我的讲义附录中看到,也可以直接搜索访问官网。车险改革的要点是:提升交强险保障水平、拓展和优化商车险保障服务、健全商车险条款费率市场化形成机制。相关条文如下:
二、提升交强险保障水平
【提高交强险责任限额】将交强险总责任限额从12.2万元提高到20万元,其中死亡伤残赔偿限额从11万元提高到18万元,医疗费用赔偿限额从1万元提高到1.8万元,财产损失赔偿限额维持0.2万元不变。无责任赔偿限额按照相同比例进行调整,其中死亡伤残赔偿限额从1.1万元提高到1.8万元,医疗费用赔偿限额从1000元提高到1800元,二、提升交强险保障水平。
【优化交强险道路交通事故费率浮动系数】在提高交强险责任限额的基础上,结合各地区交强险综合赔付率水平,在道路交通事故费率调整系数中引入区域浮动因子,浮动比率中的上限保持30%不变,下浮由原来最低的-30%扩大到-50%,提高对未发生赔付消费者的费率优惠幅度。对于轻微交通事故,鼓励当事人采取“互碰自赔”、在线处理等方式进行快速处理,并研究不纳入费率上调浮动因素。
三、拓展和优化商车险保障服务
【理顺商车险主险和附加险责任】在基本不增加消费者保费支出的原则下,支持行业拓展商车险保障责任范围。引导行业将机动车示范产品的车损险主险条款在现有保险责任基础上,增加机动车全车盗抢、玻璃单独破碎、自燃、发动机涉水、不计免赔率、无法找到第三方特约等保险责任,为消费者提供更加全面完善的车险保障服务。支持行业开发车轮单独损失险、医保外用药责任险等附加险产品。
【优化商车险保障服务】引导行业合理删减实践中容易引发理赔争议的免责条款,合理删减事故责任免赔率、无法找到第三方免赔率等免赔约定。
【提升商车险责任限额】结合经济社会发展水平,支持行业将示范产品商业三责险责任限额从5万—500万元档次提升到10万—1000万元档次,更加有利于满足消费者风险保障需求,更好发挥经济补偿和化解矛盾纠纷的功能作用。
【丰富商车险产品】支持行业制定新能源车险、驾乘人员意外险、机动车延长保修险示范条款,探索在新能源汽车和具备条件的传统汽车中开发机动车里程保险(UBI)等创新产品。引导行业规范增值服务,制定包括代送检、道路救援、代驾服务、安全检测等增值服务的示范条款,为消费者提供更加规范和丰富的车险保障服务。
货物运输保险
以各种运输工具运输过程中的货物作为保险标的,承保货物在运输过程中因遭受自然灾害和意外事故所造成损失的一种财产保险。主要种类包括:海上运输险(平安险、水渍险、一切险)、路上运输险、航空运输险、邮包运输险。
农业保险
责任保险
责任保险:以被保险人对第三者依法应负的损害赔偿责任为保险标的的保险(【第六十五条】)。
承保方式:作为各种财产险的组成部分或作为附加险承保。
主要险种包括:公共责任险、产品责任险、雇主责任险、职业责任险。
特点:
- 责任保险产生与发展基础:民事法律制度的建立与完善
- 保障对象:致害人(被保险人)和受害人。保险人代替致害人向受害人进行赔偿,保险人支付的保险金最终要落实到受害人手中,这样既使得被保险人避免了经济损失,也使受害人获得补偿和慰藉。
- 赔偿范围:赔偿责任为超过免赔额之上且在赔偿限额之内的金额。
- 承包基础较特殊:期内发生制和期内索赔制。
- 期内发生制:事故必须发生在保险期内,索赔可在保险期内或保险期限结束后提出。这种承保基础容易导致①存在长尾索赔(保单签发多年后才提出索赔)②难以准确估算应收保费、建立损失准备金。
- 期内索赔制:索赔必须在保险期限内提出,保险事故可在保险期限内发生,也可在保险期限开始前发生。
《中华人民共和国民法通则》(2009年修订版)
【第106条】
公民、法人违反合同或者不履行其他义务的,应当承担民事责任。
公民、法人由于过错侵害国家的、集体的财产,侵害他人财产、人身的应当承担民事责任。
没有过错,但法律规定应当承担民事责任的,应当承担民事责任。《中华人民共和国侵权责任法》(2010年)
【第6条】 行为人因过错侵害他人民事权益,应当承担侵权责任。
根据法律规定推定行为人有过错,行为人不能证明自己没有过错的,应当承担侵权责任。
【第7条】 行为人损害他人民事权益,不论行为人有无过错,法律规定应当承担侵权责任的,依照其规定。
民事责任分为违约责任和侵权责任,侵权责任又分为过失责任、无过失责任。
此前我们在机动车车辆保险中学过的第三者责任险就是典型的责任保险。下面,我们再来了解一些其他常见的责任保险。
公共责任险
公众责任保险主要承保被保险人在其经营的地域范围内从事生产、经营或其它活动时,因发生意外事故而造成他人(第三者)人身伤亡和财产损失,依法应由被保险人承担的经济赔偿责任。保险标的是被保险人的法律责任,为无形标的。受损害对象不是事先特定的某个人;损害行为是对社会大众利益的侵犯。我国的公众责任保险仅对财产损失责任的赔偿规定免赔额,对人身伤害责任的赔偿并无免赔额的规定。
保险责任
(1)须是在在保单列明地点因经营业务发生意外事故而致的赔偿责任;
(2)第三者的人身伤亡或财产损失;
(3)经认可的诉偿费及其他费用
除外责任
(1)被保险人及其代表的故意行为;
(2)被保险人被主管部门吊销卫生许可证或责令停业整改后仍继续营业所造成的损失、费用和责任。
(3)战争、敌对行为、军事行为、武装冲突、罢工、骚乱、暴动、盗窃、抢劫、抢夺;
(4)政府有关当局的没收、征用;核反应、核辐射和放射性污染;
(5)火灾、爆炸、地震、雷击、暴雨、洪水等自然灾害
场所责任保险
主要承保场所所有人或经营管理人在营业过程中所产生的损害赔偿责任,是公众责任保险的主要业务来源。企事业单位、社会团体、个体公商户、其他经济组织及自然人均可为其经营的工厂、办公楼、旅馆、住宅、商店、医院、学校、影剧院、展览馆等各种公众活动的场所投保公众责任险。
此前我们已经在人身保险中举过动物园老虎伤人的经典案例,此处针对责任保险再说一次。
【案例】2017年1月29日下午两点左右,宁波雅戈尔动物园发生老虎咬人事件。一男子逃票入园,翻越3米高墙穿越铁丝网进入老虎散放区,被老虎撕咬。咬人的老虎被击毙,伤者被送往医院,抢救无效,不幸死亡。
【分析】《侵权责任法》规定:“动物园的动物造成他人损害的,动物园应当承担侵权责任,但能够证明尽到管理职责的,不承担责任”。
动物园认为,死者不是动物园游客,没有买票,未通过游客通道进来。
死者弟弟认为“你(动物园)既然有漏洞,别人肯定想着(逃票)。这个方面的话动物园应该也有一定责任。”
中国政法大学传播法研究中心副主任朱巍对此发表观点:在老虎咬死人这个事情上,动物园只要证明自己已经尽到安全保障责任就不承担责任。即预防的措施是否已经到位,有足够的警示标志,让一般游客不凭借工具无法进入。
承包人责任保险
指各种建筑工程、安装工程、修理工程、装卸作业和各类加工的承包人在进行承包合同项下的工程或其他作业时,发生造成他人人身伤害或财产损失的损害事故,由保险人负责承担赔偿的责任保险。
例如:建筑安装工程责任保险
(1)施工中造成第三者的财产损毁赔偿责任
(2)施工造成第三者的人身伤害,需赔偿的医疗费、误工工资等
(3)施工中造成发包方的财产损失,如工程质量不良,物料被盗等,依照法律或承包合同应由承包人负责赔偿的部分
(4)有关费用,如场地清理费,法律费用等
承运人责任保险
指客运经营者、 货物运输经营者根据有关法律、行政法规和规章的规定,在运输过程中发生交通事故或者其他事故,致使旅客遭受人身伤亡和直接财产损失或者危险货物遭受损失,依法应当由被保险人对旅客或者货物货主承担的赔偿责任,由保险公司在保险责任限额内给予赔偿的法律制度。
【案例】2015年6月1日约21:30,承载着454名乘客的“东方之星”客轮在长江湖北监利水域遭遇恶劣天气瞬间翻沉,442人遇难,仅有12人生还。
(1)正常在长江行驶载客的客轮,都应投保“沿海内河船舶保险”和“船主对旅客责任保险”。
(2)旅行社应投保“旅行社责任保险”
(3)旅客出行前自愿投保的“旅游人身意外伤害保险”
(4)游客个人在日常生活中自行投保的寿险或意外险产品。【分析】“东方之星”游轮在人保财险重庆分公司投保了国内水路客运承运人责任险,保险金额为每人1万,最高保额558万元。
上海协和旅行社投保了由上海人保财险和太保产险共保的旅行社责任险,承保旅客359名,每人保险金额50万元,单次事故赔付限额500万元,最高可赔付金额为800万元;常州世友旅行社投保了由人保财险、太保财险、平安产险、国寿财险、大地保险、太平财险共保的旅行社责任险,承保旅客12名,每人保险金额50万元,单次事故赔付限额200万元,最高可赔付金额400万元。经排查,投保的各类保险340份,保险金额共计9252.08万元。中国保监会2015年6月10日通报,经排查统计,“东方之星”客轮翻沉事件中,保险业共承保失事客船船东、相关旅行社、乘客和船员投保的各类保险340份,保险金额共计9252.08万元。其中,失事客船涉及保险金额共计1570万元,人保财险重庆分公司已就船舶一切险向重庆东方轮船公司支付了1000万元保险理赔资金;旅行社责任险涉及保险金额共计1200万元;396名乘客投保各类人身保险,身故保险金额共计6169.35万元;18名船上工作人员投保人身保险,身故保险金额共计312.73万元。
产品责任保险
承保被保险人所生产、出售的产品或商品在承保区域内发生事故,造成使用、消费或操作该产品或商品的人或其他任何人的人身伤害、疾病、死亡或财产损失,依法应由被保险人承担责任时,由保险人在约定的赔偿限额内负责赔偿。生产商、出口商、进口商、批发商、零售商及修理商等一切可能对产品事故造成的损害负有赔偿责任的人,都具有可保利益,都可以投保产品责任险。
特点:“长尾巴”责任、大多以严格侵权责任为基础、赔付以各国法律为依据,赔偿标准差异大。
【案例】宜家强调在美国和加拿大召回共计 1730 万个抽屉柜,该系列马尔姆抽屉柜作为宜家明星产品,十分热卖。但在此次事件之前,却早已收到了41起涉及马尔姆抽屉柜翻倒得事故报告,这些事故造成7名儿童死亡、17名儿童受伤。家具因为什么成为“夺命柜”?北京市工商局对在售家具的抽样检验结果显示:不合格儿童家具占一半以上。而主要问题也在结构安全和警示标志两方面。据调查,这41桩翻倒事故中,均是因为这些家具都没有固定在墙壁上。而该柜型的正确使用方式是需要牢牢固定,能正常使用的才。但是固定柜子的螺丝及工具却没有配套售卖,而需单独购买。显然这样的设定存在很大的设计纰漏!
除了这3起近期的幼童夺命事件,之前还有过另外四起类似事件,最早一起可以追溯到1989年。这些因宜家橱柜倾倒致死时间目前都已经上报美国消费者产品安全委员会(U.S. Consumer Product Safety Commission)。刚开始,在美国费城提起诉讼的三起指控宜家不作为的案件中,原告家庭指控宜家早就知道马尔姆系列产品存在安全隐患。但宜家辩护称,这些家人才是过错方,因为他们没有按照宜家说明书上所说的,将橱柜固定在墙壁上。2016年6月29日,宜家最终宣布,由于存在可能翻倒的风险,在美国召回800万个马尔姆(MALM)系列橱柜及2100万个其他型号衣柜和梳妆台,在加拿大召回660万个。
2016年12月22日,宜家同意向被其问题抽屉柜压死的3名美国儿童的家属总计赔偿5000万美元,并以这3个幼儿的名义向儿童医院及非营利组织捐款15万美元。
雇主责任险
被保险人所雇用的员工在受雇过程中从事保险单所载明的与被保险人的业务有关的工作时,因遭受意外事故而受伤、残废或因患有与业务有关的职业性疾病,所致伤残或死亡,被保险人根据法律或雇用合同,须负担医药费用及经济赔偿责任(包括应支出的诉讼费用),由保险人在规定的赔偿限额内负责赔偿的一种保险。雇主责任保险的投保人和被保险人都是雇主,但受益者是与雇主有雇用合同关系的雇员。由于雇员从事工种的危险程度不同,费率也各不相同。
【案例】2007年5月17日江苏徐州B律师事务所向中国A财产保险股份有限公司徐州中心支公司投保律师责任险,保单扩展条款雇主责任险,保险期限为2007年5月18日至2008年5月18日,死亡赔偿限额为8万元。
除外责任:被雇人员由于疾病、传染病、分娩流产以及因这些疾病而施行内外科治疗手术所致的伤残或死亡。事务所律师杨某2007年5月31日因公务出差。6月2日因工作劳累身感不适,并首次就诊,6月4日凌晨意外死亡。沛县人民医院出具的死亡医学证明书记载,死亡原因为心源性猝死。
原告所雇员工杨律师死亡是因为在出差期间旅途疲累受感染而产生疾病所致,不是遭受意外也不是患与业务有关的职业性疾病。符合免责条款规定的情形,保险公司无须承担赔偿责任。
职业责任险
以各种专业技术人员在从事职业技术工作时因疏忽或过失造成合同对方或他人的人身伤害或财产损失所导致的经济赔偿责任为承保风险的责任保险。
承保方式有:
- 以索赔为基础:保险人仅对在保险期内受害人向被保险人提出的有效索赔负赔偿责任
- 以事故发生为基础:保险人仅对在保险有效期内发生的职业责任事故而引起的索赔负责
主要险种包括:医疗职业责任保险、律师执业责任保险、会计师职业责任保险、高管责任保险、建筑工程技术人员责任保险。
机动车交通事故强制责任保险
这部分内容我们实际上在车损险的部分就已经详细介绍了,此处只做一些补充。
是由保险公司对被保险机动车发生道路交通事故造成受害人(不包括本车人员和被保险人)的人身伤亡、财产损失,在责任限额内予以赔偿的强制性责任保险。
个人责任保险
个人因过失造成第三者人身伤亡或财产损失,由保险人在保险合同约定的责任限额内予以赔偿的保险。任何个人或家庭都可以将自己或自己的所有物可能造成损害他人利益的责任风险通过投保个人责任险而转嫁给保险人。
【案例】狗惹祸, 主人得赔
2017年冬,成都崇州区徐女士骑电瓶车回家。路边突然窜出一只金毛大狗,将电瓶车扑倒,她当场摔倒受伤。狗主人垫付了一部分医疗费,并交给徐女士1000元作为赔偿。随着住院费用增多,面对较大的赔偿金,狗主人开始逃避责任。徐女士起诉至法院,要求狗主人赔偿各项费用达20余万元。
法院最终认定金毛狗致伤徐女士的事实,因狗主人未对饲养的动物进行拴养,没尽到管理责任,应当承担全部责任。判定狗主人赔偿伤者住院费、误工费、治疗费等共计26000元。
关于宠物的保险我们已经在健康保险那里说过一次了,此处再放一次案例
【案例】预防宠物伤人怎么买保险?
第一种:人身意外险,防止主人被自己的宠物咬伤,或是怕宠物意外咬伤家里的老人、小孩而设置的保险。比方说人身意外医疗险,保障范围就可以涵盖猫抓狗咬的意外。值得注意的是,人身意外医疗险只承担治疗、包扎等费用,而狂犬疫苗属于自费药,则不包括在此列。
第二种:防止自家的宠物咬伤外人,为赔付第三人看病的费用而设置的宠物责任险。猫猫狗狗经常在外闯祸,主人也会吃不消,若投保这类保险,保险公司将在一定范围内“买单”。然而,这类保险就不能保障家人被咬的情况了。
第三种:物业责任险。这种由物业公司投保的险种特别附加了一些“无过错责任险”,就包括被宠物咬伤之类的意外事故,尽管不是物业公司的责任,也可间接获赔,但每笔和累计的赔偿金额都有限额。
此处还有一个经典案例
【案例】母亲携幼女面试时孩子坠亡的赔偿
32岁的母亲张某带着两岁女儿,前往北京大兴区金融大厦某保险公司应聘保险代理人工作。为防止孩子在面试中吵闹,公司员工郭女士主动将其带出看管。
后孩子不慎从大厦四层坠梯身亡。4月26日,大兴法院一审宣判,被告三方均不满一审判决提起上诉。2017年12月22日,北京市第二中级人民法院对该案做出终审宣判。
孩子父母获得医药费、交通费、丧葬费、误工费、死亡赔偿金、精神损害抚慰金共105余万元。最后判定,张某承担10%的责任,保险公司承担20%的责任241035.70元,事发大厦承担30%的责任361553.47元,郭女士承担40%的责任482017.30元。
信用保险
信用保证保险:权利人向保险人投保义务人信用的保险。即:权利人投保义务人不履行义务而对其造成的损失的保险。
类别:
- 信用保险:如:出口信用保险
- 保证保险:如:雇员忠诚保险、商业信用保证保险、合同保证保险等。
特点:
- 主体涉及三方当事人
- 业务处理方式较为特殊
- 对经营该业务的保险人的要求较为严格
代位求偿权实施的前提条件( AB )
A.保险人履行了赔偿责任 B.保险标的的损失属于保险责任事故
C.被保险人对于第三者依法应负赔偿责任 D.保险标的的损失是由本人责任造成的下列损失中,可以在机动车辆商业第三者责任保险中得到赔偿的是( D )。
A.被保险车辆上的人员伤亡 B.被保险车辆驾驶人员死亡
C.被保险人所有的财产损失 D.被保险车辆碰撞的人员财产保险的保险标的包括下列哪几类?( BCD )
A.精神损失 B.有形财产 C.损害赔偿 D.经济收益海洋运输货物保险的基本险别包括( ACD )
A.水渍险 B.渗漏险 C.平安险 D.一切险保证保险是被保证人根据权利人的要求,请求保险人担保自己信用的一种保险。(对)
现代火灾保险的概念即指只保火灾的保险。(错)
财产保险的保险标的无论归法人所有还是归自然人所有,一般均有客观而具体的价值标准,这一特性与人身保险相同。( 错 )
某机械厂投保企业财产保险,固定资产保险金额为300万元,流动资产保险金额为100万元。在保险期间内发生保险事故,固定资产损失150万元,流动资产损失50万元。出险时,固定资产的实际价值为280万元,流动资产的账面价值为110万元,请问保险公司应如何赔偿?
解:(1)固定资产保险金额大于出险时的实际价值,视为超额保险,保险公司按实际损失赔偿280万元。
(2)流动资产保险金额小于出险时的保险价值,保险公司应按比例赔偿。
赔偿金额=50×(100/110)=45.45(万元)某人先后到A、B两家保险公司投保了家庭财产保险,A保险公司的保险金额20万元,B保险公司的保险金额为40万元。某日,发生险情,损失金额为30万元。倘若分别采用比例责任分摊方式和顺序责任分摊方式,则两种方式下A保险公司和B保险公司各应赔偿多少?
解:(1)按照比例责任分摊方式:
A公司赔偿金额=30×(20/60)=10(万元)
B公司赔偿金额=30×(40/60)=20(万元)
(2)按照顺序责任分摊方式,先承保的A公司应赔偿20万元,后承保的B公司应赔偿10万元。某商场向A保险公司投保火险附加盗窃险,在投保单上写明24小时有警卫值班,保险公司承保,并以此作为减费的条件。后该商场珠宝柜台遭窃,向A保险公司索赔。经调查出险当晚有一小时商场警卫离岗。请问A保险公司是否承担赔偿责任?为什么?
【分析】投保单上写明24小时有警卫值班属于被保险人对保险人做出的保证,被保险人违反保证义务保险人有权解除合同,不承担赔偿责任。因该商场出险当晚警卫离岗一小时,违背了最大诚信原则中的保证义务,因此A保险公司不承担赔偿责任。某年2月,于某投保了普通家财险附加盗抢险,清明节因外出扫墓忘记关闭窗户,导致家中财物失窃。公安机关接到报案后核实,于某家中共计损失财产约6万元。于某随后向保险公司索赔6万元,保险公司查验现场及参考警方资料后认为,于某家门锁完好,失窃的主因是于某防范不严、忘记关好窗户,且现场没有明显的盗窃痕迹(如门锁被撬坏),而盗窃险的保险责任是指在正常安全状态下,留有明显现场痕迹的盗窃行为致使保险财产产生的损失。因此,保险公司对于某的索赔请求予以拒绝。请问:保险公司的拒赔是否合理?为什么?
【分析】本案中保险公司的拒赔合理。按照我国家庭财产保险附加盗抢险的条款规定:投保财产保险的,可以附加盗抢险。在保险期限内,对存放于保险地址内的保险财产,因遭受外来的有明显痕迹的盗窃、抢劫、偷窃所造成的灭失损坏,由保险公司负责赔偿;但对被保险人及其家庭成员、服务人员、寄居人的盗窃或者纵容他人盗窃所致的保险财产的损失,保险公司不负责赔偿。此案中的失窃是由于于某忘记关闭窗户而造成,未遭受外来的有明显痕迹的盗窃,故保险公司不予赔偿。某律师事务所在代理一起债权债务纠纷案时,与当事人甲签订了《委托代理协议书》,后甲的代理律师因手机丢失及事务繁忙等原因未能及时与甲相互取得联系,使得甲的委托事项过了诉讼时效,给委托人甲造成5万元的经济损失,后甲将该律师事务所及代理律师诉至法院,要求其赔偿该项损失。法院判定该律师事务所赔付甲的损失。该律师事务所在应诉过程中辩称:该所律师已为当事人写好起诉书,只等当事人签字后到法院去起诉,但由于当事人一直未在起诉书上签字,而代理律师又未能与当事人取得联系,故无法到法院立案。假定该律师事务所此前已在保险公司投保了职业责任保险,请问:该律师事务所的5万元赔偿金额,保险公司是否应当赔付?为什么?
【分析】此案中保险公司应该赔偿。职业责任保险是以各种专业技术人员在从事职业技术工作时因疏忽或过失造成他人财产损失或人身伤害所导致的经济赔偿责任为承保对象的责任保险。本案中该代理律师因自己的疏忽和过失造成甲的委托事项超过诉讼时效,法院判该律师事务所赔偿5万元,属于职业责任保险的承保责任范围,保险公司应该在赔偿限额之内赔付保险金并承担该律师事务所在本案中的相关诉讼费用。
保险原则
【关键词】最大诚信原则、告知、重要事实、询问告知、明确说明、保证、明示保证、默示保证、说明、弃权、禁止反言、保险利益、合同责任、过失责任、无过失责任、近因、损失补偿、免赔额、免赔率、绝对免赔、相对免赔、不足额保险、重复保险、损失分摊、比例责任制、限额责任制、顺序责任制、代位求偿、权利代位、物上代位、委付
最大诚信原则
保险各方当事人在签订和履行保险合同时,应该自愿地向对方充分而准确地告知有关保险的所有重要事实,遵守合同承诺,不得有任何欺骗、隐瞒行为。
《中华人民共和国保险法》
【第五条】
保险活动当事人行使权利、履行义务应当遵循诚实信用原则。
最大诚信原则最重要是掌握以下几个概念:告知、保证、弃权和禁止反言。
告知义务:在保险合同订立之前、之时和执行过程中,投保人和被保险人将与风险和标的有关的实质性重要事实向保险方作口头或书面的申报;保险方也应对投保方利益相关的实质性重要事实如实地通告投保方。
重要事实:投保人需要告知保险人的重要事实:
- 影响到保险人决定是否接受承保的事实
- 保险人据以确定保险费率的事实
- 决定是否在保险合同中增加特别约定条款
(1)保险人所负责任较大的事实。
(2)有关投保人本人情况的事实。
(3)合同有效期内风险加大的情况。
(3)超出事物正常状态的事实/被保险危险特殊性质的事实。
(4)有关道德风险的情况。
(5)为特殊动机而投保的,有关这种动机的事实。
无需告知事实:
(1)降低风险的任何情况。
(2)保险人知道或推定应该知道的情况。
(3)保险人表示不需要知道的情况。
(4)根据保险合同明示保证条款,无需申报的事实。
投保人对保险人应当无限告知(知无不言言无不尽),保险人对投保人属于询问告知(你问我答),形式有明确列明、明确说明。代理人已知的信息,视为保险人已知。
违反告知义务的原因:投保人不清楚需要告知哪些重要事实,并非故意隐瞒;投保人为获得保险保障,通过核保关,故意隐瞒以往的出险情况或病史,不如实告知;投保人已将重要事实口头告之保险业务员,业务员为了能做成业务,提升业绩,对保险公司加以隐瞒。
违反告知义务的法律后果:
【第十六条】投保人故意或者因重大过失未履行前款规定的如实告知义务,足以影响保险人决定是否同意承保或者提高保险费率的,保险人有权解除合同。
投保人故意不履行如实告知义务的,保险人对于合同解除前发生的保险事故,不承担赔偿或者给付保险金的责任,并不退还保险费。
投保人因重大过失未履行如实告知义务,对保险事故的发生有严重影响的,保险人对于合同解除前发生的保险事故,不承担赔偿或者给付保险金的责任,但应当退还保险费。
保险人在合同订立时已经知道投保人未如实告知的情况的,保险人不得解除合同;发生保险事故的,保险人应当承担赔偿或者给付保险金的责任。
例如:
【案例】未如实告知一定不能得到保险赔付吗?
保险合同的签订是在赵先生车祸住院期间。与张女士商谈办理投保事宜的保险代理人显然知道车祸及住院的事实。保险代理人已知的信息视同保险人已知。因车祸导致住院及手术与他此后是否会患上重大疾病不具有因果关系。假设保险公司知道当时赵先生住院的事实,是否会影响对承保风险的测评及保险费率的选择呢?【分析】带病投保属于先发生事故后投保,具有主观恶意,系不诚信行为。保险公司有解除权。
保证:保证是一项申明或承诺;遵守保证是保险人承担保险金赔付责任的前提。保证必须要严格遵守,一旦违反,保险人将自保证被违反之日起免除责任。
保证的形式有明示保证和默示保证。明示保证:以条款形式在保险合同中载明。默示保证:由法律规定或在习惯中被人们承认的保证
【案例】违反保证条款的后果如何?
某珠宝公司向保险公司投保火险附加盗窃险,在投保单上写明24小时有警卫值班,保险公司予以承保并以此作为减费的条件。后珠宝公司被窃,经调查某日24小时内有半小时警卫不在岗。
问保险公司是否承担赔偿责任?分析:因为违反保证的后果是严格的,只要违反保证条款,不论这种违反行为是否给保险人造成损害,也不管是否与保险事故的发生有因果关系,保险人均可解除合同,并不承担赔偿或给付保险金责任。
在本案例中,珠宝公司在投保时保证24小时都有警卫值班,但某日有半小时警卫不在岗。不论警卫不在岗与珠宝公司被窃是否有因果关系,保险公司都不承担赔偿责任。
弃权:保险合同当事人一方明知道自己在合同中可以主张的某种权利,但以明示或默示的方式向另一方做出放弃权利的意思表示。
禁止反言:当保险合同一方当事人在已经弃权的情况下,将来不得再要求行使这项权利。
【案例】
2019年8月22日,刘某某因肺恶性肿瘤在重庆巫山县红叶医院住院4天,并在此前有多次购药、诊断历史。2018年11月3日,刘某某之子刘某作为投保人,以刘某某为被保险人,通过手机APP向中国平安人寿保险股份有限公司提交电子版人身保险投保书,在投保过程中,刘某对电子投保书中设置的健康告知栏中健康询问事项全部进行了否定勾画。2020年6月,刘某某因病住院治疗,被诊断为右肺鳞癌,同年8月16日死亡。其后,刘某向中国平安人寿保险股份有限公司提出理赔申请,双方因此发生纠纷,刘某起诉至人民法院。人民法院经审理认为:保险活动当事人行使权利、履行义务应当遵循诚实信用原则,本案中,从刘某某购药、就诊、其子刘某投保的全过程来看,刘某在投保时对刘某某的身体状况是明知的。在此情况下,其在投保书中设定的健康告知栏仍进行了全否定性的勾画,导致中国平安人寿保险股份有限公司在保险合同订立的过程中未能了解刘某某的真实身体情况,严重影响了该公司的承保决定,遂对刘某要求保险公司给付保险金的诉讼请求未予支持。
另一个案例也很有意思,涉及到解除权的期限问题。根据民法的规定,解除权的行使是有期限的。大家首先看保险法中有关规定:
【第16条】 投保人故意或者因重大过失未履行前款规定的如实告知义务,足以影响保险人决定是否同意承保或者提高保险费率的,保险人有权解除合同。
前款规定的合同解除权,自保险人知道有解除事由之日起,超过三十日不行使而消灭。自合同成立之日起超过二年的,保险人不得解除合同;发生保险事故的,保险人应当承担赔偿或者给付保险金的责任。
保险人在合同订立时已经知道投保人未如实告知的情况的,保险人不得解除合同;发生保险事故的,保险人应当承担赔偿或者给付保险金的责任。
我选取另一个案例:
【简要案情】
小田系田某、冉某之子。2007年6月21日,田某与某保险公司签订保险合同,合同约定:投保人为田某,被保险人为小田,保险受益人为田某、冉某,投保险种为终身保险,保险期间为终身,保险金额为2万元,如被保险人身故,保险公司将按基本保额的三倍给付身故保险金。合同签订后,田某按前述保险合同约定按期向保险公司缴纳了2007年至2009年的保险费共计4500元。2009年11月23日,被保险人小田因患肺结核死亡。田某认为属于保险责任事故,向保险公司提出理赔申请。保险公司于2009年12月25日向田某出具《拒绝给付保险金通知书》,该通知书载明的主要内容为“ …… 经调查核实我公司发现投保前已患疾病,根据相关法律规定和保险合同条款,…本次事故我公司不承担保险责任。…该合同效力终止,…退还保单现金价值2116.74元 … ”。田某、冉某遂诉至该院,要求保险公司共同赔付保险金60 000元。另查明,小田于2001年和2008年接受过肺结核诊治。2007年6月19日,田某在申请投保时,在填写个人保险投保单告知事项第7条C项:“被保险人是否曾患有或接受治疗过哮喘、肺结核、肺气肿 …… 等疾病”时,投保人田某及被保险人小田均填写为“否”。【法院判决】
法院认为,田某在投保时就被保险人小田曾患“肺结核”的事实未向保险公司尽到如实告知义务,保险公司有权解除合同。根据在案事实,保险公司于2009年12月25日作出《拒绝给付保险金通知》,该载明的内容可以确认,从2009年12月25日起保险公司就应当知道有解除事由,但保险公司在知道有解除事由之日起30日内未行使该解除权,其解除权已消灭。本案所涉保险合同未被解除的情况下,对双方仍具有约束力1,保险公司应当按照本案所涉保险合同的约定承担给付田某等人保险金的责任。判决撤销原审民事判决,保险公司承担保险责任。
【案例】是否违反如实告知义务?
刘某,女,31岁。1995年11月20日以自己为被保险人,投保了某公司的终生人寿险
保险责任:疾病死亡给付保险金额,意外伤害死亡给付保险金额的两倍。免责期为180天。保险金额4万元,儿子为受益人。她在保险单健康栏标明自己健康。185天后刘某因尿毒症住院治疗,次年8月15日医治无效死亡。刘某违反了如实告知义务。
【案例】王某投保某公司人寿保险,保险金额1万元,附加住院医疗保险1万元。
王某在健康告知“目前是否生病或有自觉不适症状”栏填写“无”。王某投保时年龄已超过50岁,保险公司要求其在定点医院做了普通体检,未发现异常,保险公司依照标准条件予以承保。后王某因头晕而住院,诊断为“颈椎病”。保险公司调查发现,在王某的病历中,有多处头晕且曾晕倒的记载,时间跨度长达十余年。保险公司认为王某在投保时故意隐瞒了上述病症,以未如实告知,违反最大诚信原则为由拒赔。【分析】通辽铁路运输法院经审理认为,如实告知义务是投保人应尽的法定义务,订立保险合同时,保险人故意未履行如实告知义务的,保险人有权在法定期限内解除保险合同并不承担给付保险金责任。但保险人行使该权利的基本前提条件是被保险人在投保前确实患有某种特定疾病或身体健康状况存在特定瑕疵,保险人对此应承担举证责任。
本案中,某保险公司仅以王某住院病历中的入院记录部分证明王某存在既往病史。但本院认为,由于医疗行为所具有高度专业性,一般而言仅有医疗机构作出的诊断结论方对患者的疾病情况具有较强的证明力,而病历中患者本人对自身既往病症的描述一般是患者向医护人员陈述自身身体状况,医护人员作适当整理后记录形成的,不同于体格检查、疾病诊断、治疗措施、出院情况等内容,其准确性受患者自身认识因素、医护人员的理解和记录等因素影响,仅凭该证据不足以单独证明王某确实患有既往症,保险公司应承担举证不能的不利后果。
最终,本院认定某保险公司应向王某承担保险责任,扣除保险合同约定的免赔额后,最终判令给付医疗保险金共计22000余元。
保险利益原则
保险利益是投保人或被保险人对投保标的所具有的法律所承认的经济利益。和保险责任有可保责任一样,保险利益也有可保利益的概念,特点是:必须是合法利益、必须是具有可定量计算的经济价值的利益、必须是可以确定的和能够实现的利益。
《中华人民共和国保险法》规定:
【第十二条】 人身保险的投保人在保险合同订立时,对被保险人应当具有保险利益。财产保险的被保险人在保险事故发生时,对保险标的应当具有保险利益。
保险利益原则的含义可以概括成三点:
- 投保人对保险标的必须具有可保利益
- 除特殊情况外,签定保险合同时投保人需有保险利益。
- 在合同履行过程中,如果被保险人丧失保险利益,保险合同一般也随之失效
先来研究财产保险的保险利益。主要知识点是:形式、时效、变动。财产保险要求:
【第四十八条】 保险事故发生时,被保险人对保险标的不具有保险利益的,不得向保险人请求赔偿保险金。
因此,保险利益不仅是订立保险合同的前提条件,而且也是维持保险合同效力、保险人支付赔款的条件。
财产保险的保险利益在保险合同订立时可以不存在,但事故发生时,则必须存在。一方面,便利保险合同签订,有利于业务开展;只有保险事故发生时有保险利益存在,投保人或被保险人才有实际损失发生,保险人才能根据损失程度确定补偿的标准。
财产保险保险利益的形式一般有:
- 所有权利益
- 没有财产所有权,但有合法的占有、使用权
- 收益权利益:遗产、馈赠、捐助、预期的经营利润、租赁收入等
- 债权人因债权债务关系而产生的与抵押物或留置物等相关的权益
- 与风险相关的费用损失。
财产保险保险利益的变动,要了解转移、灭失的概念。保险利益的转移:在保险合同有效期内,投保人将保险利益转让给受让人。保险利益的灭失:投保人或被保险人失去保险利益。
【第四十九条】 保险标的转让的,保险标的的受让人承继被保险人的权利和义务。 保险标的转让的,被保险人或者受让人应当及时通知保险人,但货物运输保险合同和另有约定的合同除外。
因保险标的转让导致危险程度显著增加的,保险人自收到前款规定的通知之日起三十日内,可以按照合同约定增加保险费或者解除合同。保险人解除合同的,应当将已收取的保险费,按照合同约定扣除自保险责任开始之日起至合同解除之日止应收的部分后,退还投保人。
被保险人、受让人未履行本条第二款规定的通知义务的,因转让导致保险标的危险程度显著增加而发生的保险事故,保险人不承担赔偿保险金的责任。
对于财产保险的保险利益,可以从下面这个例子有所体会:
【案例】2006年1月2日,A公司向该市一家印刷厂租借了一间100多平方米的厂房做生产车间,双方在租赁合同中约定租赁期为一年,若有一方违约,则违约方将支付违约金。同年3月6日,A公司向当地保险公司投保了企业财产险,期限为一年。当年A公司因订单不断,欲向印刷厂续租厂房一年,遭到拒绝,因此A公司只好边维持生产边准备搬迁。次年1月2日至18日间,印刷厂多次与A公司交涉,催促其尽快搬走,而A公司经理多次向印刷厂解释,并表示愿意支付违约金。最后,印刷厂的法定代表人只得要求A公司最迟在2月10日前交还厂房,否则将向法院起诉。2月3日,A公司职员不慎将洒在地上的煤油引燃起火,造成厂房内设备损失215000元,厂房屋顶烧塌,需修理费53000元,A公司于是向保险人索赔。
在本案中“厂房内设备属企业财产险的保险责任范围,保险公司理应赔偿其损失”这一点是不存在争议的,但是对租借合同已到期,保险公司对是否仍应对厂房屋顶修理费进行赔偿产生了分歧。这里有两种意见,一是租赁合同到期后,A公司对承租厂房已不存在保险利益。二是A公司继续违约使用承租厂房期间,厂房屋顶烧塌,即A公司违约行为在先,在保险标的上的利益不合法,保险公司不应给予赔偿。
天安保险的专家认为,首先,根据《保险法》第12条第1款的规定,“投保人对保险标的应当具有保险利益”以及第12条第3款的规定,“保险利益是指投保人对保险标的具有的法律上承认的利益”。本案中,A公司于2006年1月2日向印刷厂租借厂房,租期为一年,根据《合同法》第212条的规定,“租赁合同是出租人将租赁物交付承租人使用、收益,承租人支付租金的合同”,A公司享有对承租厂房“使用”及“收益”的权利,因此在本案中,A公司投保时,对厂房具保险利益,保险合同合法有效。
其次,本案的关键在于租赁合同期满后,保险合同是否仍具有法律效力。根据我国《民法通则》第56条的规定,“民事法律行为可采取书面形式、口头形式或者其他形式”,以及《合同法》第10条的规定,“当事人订立合同,有书面形式、口头形式和其他形式”。本案中,A公司与印刷厂的租赁合同到期后,经数次交涉,印刷厂的法定代表人最终同意A公司在2007年2月10日前交还厂房。前述事实表明,印刷厂对A公司租赁合同到期后继续使用厂房行为是认可的,双方之间达成了延长租赁合同至2007年2月10日终止的口头协议。因此,保险事故发生时,A公司对厂房这一保险标的具有保险利益,保险合同依然有效。所以上述第一种意见是错误的。
最后,A公司在原先约定的一年期租赁合同期满后,违约继续使用承租厂房,但印刷厂对A公司租赁合同到期后继续使用厂房行为是认可的,双方之间达成了延长租赁合同至2007年2月10日终止的口头协议。根据《合同法》第222条的规定,“承租人应当妥善保管租赁物,因保管不善造成租赁物毁损、灭失的,应当承担损害赔偿责任”。A公司对承租厂房是具有合法的保险利益的。所以上述第二种意见也是错误的。
因此,天安保险的专家得出的结论是,A公司对承租厂房具有保险利益,保险事故发生时保险合同合法有效,保险公司应根据保险合同的约定向A公司赔偿215000元的设备损失及53000元的房顶烧塌修理费。
现在来研究人身保险的保险利益,重点在于认定。人身保险保险利益认定原则主要有:
- 利益主义原则:投保人与被保险人之间是否存在经济上的利益关系作为保险利益存在的依据。
- 同意主义原则:只要经过被保险人的同意,不论投保人与被保险人之间是否存在利害关系,都认为投保人对被保险人具有保险利益。
- 混合原则:限制家庭成员关系范围,并结合被保险人同意的方式来确定人身保险的保险利益。
【第三十一条】 投保人对下列人员具有保险利益:
(一)本人;
(二)配偶、子女、父母;
(三)前项以外与投保人有抚养、赡养或者扶养关系的家庭其他成员、近亲属;
(四)与投保人有劳动关系的劳动者。
除前款规定外,被保险人同意投保人为其订立合同的,视为投保人对被保险人具有保险利益。
订立合同时,投保人对被保险人不具有保险利益的,合同无效。
可以发现,一般而言兄弟姐妹是不具有保险利益的。
人身保险的保险利益认定,可以看下面这个案例。
【案例】李某与妻子马某于2010年协议离婚,双方约定8岁的女儿和母亲马某一起生活,每周六到父亲李某处生活一天。李某与郑某再婚。郑某不能生育,将李某的女儿视如己出。2012年5月,郑某以孩子母亲的身份为孩子投保了一份人身保险,指定受益人为李某。
2013年4月,李某的孩子不幸因车祸死亡。李某向保险公司提出索赔。
【分析】本案中,赵某对孩子是没有保险利益的。保险法第十二条规定,“保险利益是指投保人或者被保险人对保险标的具有的法律上承认的利益。”李某与妻子马某离婚以后,孩子是和马某生活,只是周六日和李某生活一天。在赵某和孩子之间并没有法律上的抚养、赡养、或者扶养的关系。所以赵某也就不享有保险利益。《保险法》第三十一条规定:订立合同时,投保人对被保险人不具有保险利益的,该保险合同无效。
在案件审理过程中,李某提出他是孩子的亲生父亲,所以它具有保险利益,保险公司应当支付保险金。本案当中,李某只是受益人,而不是投保人。虽然在孩子投保时取得了他的同意,但合同上的投保人是妻子赵某,而不是李某。所以只能认定保险合同无效。
人身保险的保险利益的时效要求:在合同订立时必须存在保险利益,在保险事故发生时是否存在保险利益,则无关紧要。人身保险的保险利益的存在是订立合同的必要前提条件,但不是给付的前提条件。即使投保人因为与被保险人关系的改变,如离异、雇佣合同解除等而丧失保险利益,也不影响保险合同的后续效力,
【案例】2010年2月,林某为其妻子李某投保了中国人寿的“康宁终身寿险”,保险金额为3万元。被保险人身故,按基本保险金额的300%给付身故保险金;
林某同时为其女儿投保了“鸿福终身保险”,提供生存给付和身故给付两全保障,保险金额3万元。若被保险人不幸身故,公司将按照保额给付身故保险金。
两份保险的指定受益人均为林某。
2012年1月19日,李某与女儿不幸遭遇车祸同时身故。
【分析】林某与李某在车祸发生前已协议离婚,林某已经丧失了对李某的保险利益。李某的死亡保险金给付给林某不合情理,应支付给李某的父母。
人身保险的保险利益的变动:
被保险人的保险利益专属投保人:如果人身保险合同为债权债务关系而订立,这时被保险人的保险利益专属于投保人(债权人),当投保人死亡时,保险利益可由投保人的合法继承人继承。
被保险人的保险利益非专属投保人:如果人身保险合同为特定的人身关系而订立,如血缘关系、抚养关系等,这时被保险人的保险利益非专属投保人,保险利益一般不得转移。
最后来看看责任保险的责任利益。责任利益是:投保人或被保险人对具有利害关系的财产损失或人身伤害依法负有的法律责任。即:投保人或被保险人因违约、侵权行为、意外事件或其他外来原因而造成财产损毁或人身伤害,对此应负的民事赔偿责任。
责任保险中,保险人可能存在的民事责任包括:合同约定的责任、过失责任、无过失责任。
《民法通则》【第106条】(公民、法人)没有过错,但法律规定应当承担民事责任的,应当承担民事责任。
《侵权责任法》【第7条】行为人损害他人民事权益,不论行为人有无过错,法律规定应当承担侵权责任的,依照其规定。
无责有关的情况,可以从下面这个实例了解
【案例】“无责有关”机动车保险事故该如何赔付?
某货运公司司机郑某驾驶汽车行至某公司仓库门口时,因车辆左后轮碾轧到路上的石块,石块飞出,将路边行人孙某击伤。经交警支队勘查、处理,认定双方均无过错,不承担责任,只作经济调解,由车方赔偿伤者医疗费、护理费等1500元。该车已投保车身险和第三者责任保险。保险公司应如何处理这起机动车辆第三者责任保险赔付案?
【分析】郑某驾驶的车辆在事故中无过错,但与孙某的受伤有因果关系。被保险人在行驶车辆过程中,非故意的、客观的、不可预见地造成第三者直接损害的意外事故,都应该属于保险责任。
近因原则
说完了财产损失保险,我们现在可以深入研究损失补偿原则和近因原则,这部分是考试考察的重点。
损失补偿原则的重点在于保险金额限额的确定、重复分摊保险的判断、代位原则等。近因的难点在于判定。 美国《布莱克法学词典》:
“这里所谓的最近,不必是时间或空间上最近,而是一种因果关系的最近。损失的近因是主因或动因或有效原因。”
损失由单一原因导致:
- 若造成保险标的损害的近因属于保险责任,保险人承担对保险标的损失的赔偿责任;
- 若近因属于除外责任,则保险人不负赔偿责任。
案例一:国外A公司为其仓库投保了火灾保险,在保险期间,因被敌机投弹击中,燃烧起火,仓库受损。问:保险人是否承担赔偿责任?(战争是火灾保险除外责任)
仓库受损的原因是敌机投弹击中和燃烧起火,前一个原因属于战争行为,是火灾保险的除外责任;而后一项是保险责任。在此案件中,敌机投弹击中是损失的近因,风险事故连续发生,敌机投弹击中时造成损失的近因,故保险人不承担赔偿责任。
对于多个原因造成保险事故,需要具体结合因果链判断。一种可能是:多种原因连续发生造成损害。连续发生是指——后因是前因直接、必然、连续的发展结果或者合理的延续时,前因是近因(此处我们应该把后因看作是前因和损害结果之间的桥梁、中介、媒介,但是后因对结果没有决定性的影响,因此这种情况下前因是近因)。另一种情况是:多种原因间断发生造成损害。对于这两类情况,我们具体来研究保险责任的判断。
先来研究连续发生导致损失的情况。
-
连续发生导致损失的多种原因都属于保险责任,保险人应当负责全部损失赔偿责任。例如船舶运输途中遭遇雷击引起火灾,火灾引起爆炸,三者都是保险责任,保险人对一切损失全部赔偿;
-
连续发生导致损失的多种原因都不属于责任免除范围,保险人不负赔偿责任;
-
连续发生的多种原因不全属于保险责任:
-
当最先发生的属于保险责任、后发生的原因属于责任免除,近因属于保险责任,保险人负赔偿责任。
案例:例如,皮革和烟草两样货物被承运人合理地装载于船舶的同一货舱,由于船舶在航行途中遭遇恶劣气候,海水进入货舱,浸湿了置放在货舱一侧的皮革,湿损的皮革腐烂发生浓重气味将置放在货舱另一侧的烟草熏坏。烟草是被腐烂皮革散发出的气味熏坏的,而皮革发生腐烂是被进入货舱的海水浸湿所致,因此烟草损失的近因是海难,属于保险责任。虽然烟草货主投保的是水渍险,并未加保串味险,但保险人仍应负全部赔偿责任。
案例:英国玛多夫诉保险公司案
玛多夫购买了一份意外伤害险,某天他意外摔倒导致腿擦伤,后伤口发炎引发败血症,进一步导致肺炎,最后医治无效死亡。保险公司以肺炎属于疾病不在承保范围内拒保。玛多夫的家人坚持上诉,经判决认定:腿擦伤是玛多夫的死亡的近因,属于保险责任范围,保险公司应当给付身故保险金。 -
当最先发生的原因属于责任免除,后发生的原因属于保险责任,近因是责任免除项目,保险人不负赔偿责任。
案例:船舶先遭敌炮火袭击, 影响了航行能力,以致撞礁沉没。显然,近因是战争,如果被保险未加保战争险,则保险人不负赔偿责任。
案例:王某行走时因心脏病突发,跌倒死亡。生前他投保了意外伤害险10000元,单位为他投保了团体人身险3000元(既保意外,也保疾病),生前指定的受益人均为其妻子刘某。问:受益人刘某可以获得多少保险金?
分析:被保险人死亡的近因是心脏病发作,也就是疾病。意外伤害险只保意外;团体人身险既保意外又保疾病。因此,受益人只能获得团体人身险的3000元,不能获得意外伤害险的10000元。
-
现在来看多种原因间断发生的情况。多种原因间断发生,例如先后发生多种原因,但后一原因介入,打断了原有的某一事件与损害结果之间的因果关系链条,并对损害结果独立地起到决定性的作用,该新介入的原因是近因。间断发生,是指前因和后因之间没有继起的因果关系,后因不是前因直接、必然的发展,因此前因失去了对损害结果可能有的支配力、作用力。
案例一英国Leyland Shipping Co. Ltd. v. Norwich Union Fire Insurance Society Ltd.案
一战期间,Leyland公司一艘货船被德国潜艇的鱼雷击中,严重受损,被拖到法国勒哈佛尔港,被拒绝入港。风浪的作用下该船最后沉没。
船舶沉没的近因是被鱼雷击中而不是海浪冲击。保险公司胜诉,无需赔偿。把近因看成是时间上最接近的原因是不正确的。真正的近因是指效果上的接近,是导致承保损失的真正有效的原因。案例:某人存放于厂房的一批货物遭遇火灾,抢救后剩余部分财产存放在露天存放时,又被盗走。投保人投保了火灾险但没有投保盗抢险。
分析:此案件前因是火灾,被抢是后因,前因和后因斌没有因果关系。盗窃行为介入了火灾,独立导致保险标的的灭失,因此保险人不必承担赔偿责任。案例:某人身意外险的被保险人患心脏病多年,因车祸入院,急救中因心肌梗塞死亡。车祸与死亡的因果关系被心肌梗塞因素介入,并且对死亡的结果独立地起到决定性作用,因此是我们所说的多种原因间断发生的情况。
案例:某人的私家车规范停放于小区地下车库,后因暴雨导致地下车库积水,车辆泡水。此人强行启动车辆,导致发动机损坏。
这一案例中,强行启动打破了暴雨、车库积水、车辆泡水与发动机损坏的因果关系,对发动机损坏独立地起到决定性作用。保险公司承担赔偿责任。
最后,来看多种原因并存发生,相互之间没有前后继起关系的情况。并存不意味着时间上的同时发生,强调的是作用在保险标的而导致损害结果的发生的时点上共同存在。这种情况关键在于判断前因和后因之间有没有因果关系,如果没有关系,那么就属于多种原因并存发生的情况。这样的情况下,可能各个原因对损害结果的产生都不一定构成充分条件,独立开来任何一个原因仅凭自身都无法导致损害结果,但这不影响其成立近因。
案例:团体人身意外伤害保险的被保险人有结核病史,且动过手术,体内存留有结核杆菌,某日不慎跌倒致使上臂肌肉破裂,后伤口感染,导致右肩关节结核扩散至颅内及肾,医治无效死亡。该案中,介入的结核杆菌不是独立原因,它的出现并没有使摔伤这一起因停止发挥作用、伤口与死亡之间的直接联系。被保险人是在两种原因共同、持续作用下死亡的,单纯体内存留结核杆菌或摔伤都不会导致被保险人死亡。故两种原因同为并存的近因。
损失补偿原则
当保险标的发生保险责任范围内的损失时,被保险人有权按照合同的约定,获得保险赔偿,用于弥补其损失,但被保险人不能因损失而获得额外的利益。例如:财产损失中,保险人赔付的应当扣除已经由第三者自行赔的那一部分。
质的规定:只有保险事故发生造成保险标的毁损致使被保险人遭受经济损失时,保险人才承担损失补偿的责任。
量的规定:被保险人可获得的保险补偿金额仅以保险标的遭受的实际损失为限,不能因保险赔偿额外获利。
保险人对赔偿金额的限度,一般是:
- 以实际损失为限:依据出险当时保险标的的实际价值或市价来度量财产损失。
- 以保险金额为限:保险金额是保险人承担赔偿或给付责任的最高限额(可以低于保险金额,例如物品折价)。
- 以保险利益为限:被保险人在索赔时,必须对受损标的具有保险利益,保险人的赔偿金额必须以被保险人对该标的所具有的保险利益为限。
例如我们可以看以下几个案例:
【案例】抵押房产火灾能得到多少赔偿?
某人向银行贷款50万,购买了一栋房屋。某日,发生火灾,房屋完全损毁,损失价值60万。火灾发生时,此人已经偿还了10万的贷款。此人投保了保险金额为50万元的火灾保险,综合以上三种赔偿限度,保险公司应付出多少保险赔偿?问保险公司应该做出怎样的赔付方案?【分析】实际损失超过保险金额,因此如果没有免赔额等条款,保险公司将付出50万保险赔偿。此处由于是贷款购买的房产,因此50万中可能会将未还完的40万贷款直接付给银行,10万给此人。
免赔额(率)赔偿方法
绝对免赔额(率)赔偿方法:保险人规定一个免赔额或免赔率,免赔额(率)以内的损失不予赔偿。当保险财产受损程度超过免赔限度时,保险人扣除免赔额(率)后,只对超过部分负赔偿责任。绝对免赔率以保险金额为基础:
绝对免赔率以赔偿金额为基础:
相对免赔额(率)赔偿方法:
保险人规定一个免赔额或免赔率,当保险财产受损程度未超过免赔额(率)时,保险人不予赔偿;
当保险财产受损程度超过免赔额(率)时,按全部损失赔偿,不作任何扣除。
不足额保险:投保的保险金额低于标的的保险价值,其不足额部分应视为被保险人自保。
这种形式的保险亦可称由被保险人与保险人的共同保险。当损失发生时,不足额部分由被保险人自负。
保险人将按照实际投保金额与规定的投保金额的比例承担赔偿责任:
重复保险的分摊原则
《保险法》【第56条】
重复保险是指投保人对同一保险标的、同一保险利益、同一保险事故分别与两个以上保险人订立保险合同,且保险金额总和超过保险价值的保险。
重复保险分摊是针对财产保险提出的。分摊计算方法一般有:
比例责任制:
限额责任制:
顺序责任制:各保险人所负责任依签订保单顺序而定,先订立保单的保险人首先负责赔偿,再由其他保险人依次承担不足的部分。
代位求偿原则
保险人依照法律或保险合同约定,对被保险人所遭受的损失进行赔偿后,在其赔偿金额限度内依法代位取得向对财产损失负有责任的第三者进行追偿的权利;或取得被保险人对保险标的的所有权。
在民事法律关系中,责权利不可分割。如果某人实施了损害他人利益的行为或不履行自己的义务,就必须承担由此产生的民事责任,如果责任人逃避或免除其民事责任,权利人的民事权利就得不到保障和实现。
代位求偿权成立的要件:
- 保险事故是由第三者造成的,该第三者对标的损失负有赔偿责任
- 保险标的损失原因属于保险责任范围
- 保险人对第三者的赔偿请求权转移的时间界限是保险人对被保险人支付了保险金
代位求偿权的行使对象
《保险法》【第62条】 除被保险人的家庭成员或者其组成人员故意造成本法第六十条第一款规定的保险事故外,保险人不得对被保险人的家庭成员或者其组成人员行使代位请求赔偿的权利。
《最高人民法院关于审理保险纠纷案件若干问题的解释(征求意见稿)》【第30条】(保险代位权的相对人限制) 人民法院在审理案件中,对于被保险人是自然人的,应当依据保险法四十七条的规定,认定家庭成员包括被保险人的近亲属和与其共同生活的其他亲属。
权利代位权
在财产保险中,如果保险标的损失是由第三者的责任导致的,保险人在完全履行了自己的赔偿责任之后,便依法获得向第三方的追偿权。
被保险人的义务:(1)保险事故发生后,保险人未赔偿保险金之前,被保险人放弃对第三者请求赔偿的权利的,保险人不承担赔偿保险金的责任。(2)被保险人获得保险赔偿后,未经保险人同意放弃对第三者请求赔偿的权利的,该行为无效。(3)被保险人故意或者因重大过失致使保险人不能行使代位请求赔偿的权利的,保险人可以扣减或者要求返还相应的保险金。
特点是:(1)保险标的未全损,但推定全损时才能适用;(2)必须由被保险人向保险人提出申请;(3)必须是针对推定全损的保险标的全部;(4)物上代位不得附有条件;(5)保险人有权决定接受或不接受物上代位申请。
物上代位权
保险标的因遭受保险事故而发生(或推定)全损时,保险人在全额支付保险赔偿金之后,依法拥有对该保险标的物的所有权,即代位取得受损保险标的物上的一切权利。
人身保险不享有代位求偿权。人身保险的被保险人因第三者的行为而发生死亡、伤残或者疾病等保险事故的,保险人向被保险人或者受益人给付保险金后,不享有向第三者追偿的权力。
- 一是因为人身保险的标的是人的身体和生命而不是财产,保险人给付保险金额,纯属履行合同义务,而不是像财产保险是填补投保人或受益人以金钱可得估价的损失。
- 二是人身保险的标的是被保险人的身体和生命,而生命和身体遭受侵害所产生的对等三人的赔偿请求权具有身份上的专属性,只能由具有一定身份关系的人行使,其他人不得代位行使。
保险公司的要求不符合法律的规定,应当全额支付保险金额。
- 就财产险和人身保险而言,保险利益原则的具体适用是( C )。
A.非寿险合同必须以保险利益的存在为前提
B.只有人身保险合同必须以保险利益的存在为前提
C.财产保险合同和人身保险合同都必须以保险利益的存在为前提
D.只有财产保险合同必须以保险利益的存在为前提- 某企业为职工投保团体人身险,在提交的被保险人名单上,已注明张某因肝癌已病休2个月但因保险人未严格审查,办理了承保手续,签发了保单。日后张某因肝癌死亡,而保险人却不能因张某不符合投保条件而拒付保险金。这是根据最大诚信原则中的( C )
A.告知 B.保证 C.弃权与禁止反言 D.通知- 下列保险方式中,适用损失补偿原则的是( B )。
A.人身保险 B.不定值保险 C.定值保险 D.重置价值保险- 物上代位中,保险人与被保险人协商确定残值为2万元,之后保险人进行了全额赔偿。但是,保险人在处理残值时却卖得3万元,请问保险人额外得到的1万元应当如何处理?(A)
A.归保险人所有 B.交给被保险人 C.保险人和被保险人共享 D.还给残值买家- 保证主要是( AD)的义务。
A.投保人 B.保险人 C.受益人 D.被保险人- 在保险的实务中,损失补偿原则的例外情况有(ABC)
A.重置价值保险 B.定值保险 C.人寿保险 D.汽车保险- 代位求偿权实施的前提条件( AB )
A.保险人履行了赔偿责任 B.保险标的的损失属于保险责任事故
C.被保险人对于第三者依法应负赔偿责任 D.保险标的的损失是由本人责任造成的- 近因原则的意义是,在风险与保险标的损失关系中,如果近因属于除外风险或未保风险时,保险人承担赔偿责任;但是如果近因属于被保风险,则保险人不承担赔偿责任。( 错 )
- 坚持损失补偿原则的主要意义在于能够帮助保险公司减少赔付,获得更多盈利。( 错 )
- 某投保人分别与甲、乙、丙三家保险公司签定火灾保险合同,承保金额分别为50000、100000、150000元。现因火灾损失100000元,各公司的赔偿情况为:
![]()
保险合同
【关键词】保险合同、要式合同、保险人、保险公估人、批单、要约、协商、射幸性合同、非要式合同、被保险人、投保单、有权解释、承诺、仲裁、附合合同、定值保险合同、受益人、保险单、无权解释、对价、诉讼、单务合同、不定值保险合同、保险代理人、保险凭证、文义解释、中止与恢复、双务合同、投保人、保险经纪人、暂保单、意图解释、终止
概述
保险合同:投保人与保险人约定保险权利义务关系的协议,是规范保险双方行为的直接的法律依据。
保险合同与一般合同共有的特征:
- 合同当事人必须具有民事行为能力
- 保险合同是自愿订立且公平互利的
- 保险合同签订应遵循协商一致原则
- 保险合同是合法的法律行为
保险合同独特的法律特征:
-
最大诚信合同:
-
双务合同:
-
有偿合同:
-
附和合同:指合同双方当事人不能充分协商合同的重要内容,而是由合同的一方当事人提出合同主要内容,另一方只能做出取舍的决定而订立的合同。
-
射幸合同【重要常考点】:合同的效果在订约时不能确定。注意,射幸性不意味着保险人可能履行合同或不履行合同:
- 如果在保险期限内发生了保险事故,保险人承担赔偿保险金责任,这意味着保险人履行了保险合同规定的赔付义务,且保险人赔偿给受益人或被保险人的保险金往往大大超过投保人支付的保险费;
- 而如果保险期限内没有发生保险事故,尽管投保人支付了保险费,但被保险人或受益人保险人未得到赔付的保险金。但保险人在保险期间承担的风险及其保障责任,也是保险人在履行合同。
- 保险合同的射幸性一般是针对单个合同来说的,而从某类保险合同总体来说,保险人收取的保险费和其赔付的保险金,原则上是大体平衡的。
-
要式合同:
关于保险合同特征的争议
-
保险合同是单务合同还是双务合同?
单务合同是指一方当事人只享有权利而不尽义务,另一方当事人只负义务而不享有权利的合同,如赠与合同;
双务合同指当事人双方互负对待给付义务的合同,如买卖合同。 -
保险合同是要式合同还是非要式合同?
要式合同是指法律法规要求必须具备一定的形式和手续的合同。
非要式合同是指法律不要求必须具备一定形式和手续的合同。
保险合同的种类
按合同的性质分类:
- 补偿性:保险人的保险金赔偿责任以补偿被保险人的经济损失为限,且不得超过保险金额
- 给付性:保险金额由双方事先约定,保险事件发生或约定的期限届满时,保险人按合同规定的标准金额给付。人寿保险合同均属此类。
案例:大学生遭遇车祸后能得到哪些保险赔付?
大学生吴某在外出购物的路上,被一辆小车从身后撞倒。
经交管部门裁决,此次事故由于肇事车辆刹车系统故障所导致,车主负全部责任。吴某住院期间的医疗费共计9500元,全部由车主支付。
治疗结束后,经鉴定有轻度残疾,车主另行支付了残疾补助金2万元。
吴某所在学校在事故发生前为全体在校学生投保了学生意外伤害保险及附加医疗费,每人保额分别为50000元和5000元。
根据保险标的
- 财产保险:以财产及其有关的经济利益为保险标的的保险合同。财产保险合同通常又可分为财产损失保险合同、责任保险合同、信用保险合同等。
- 人身保险:以人的寿命和身体为保险标的的保险合同。人身保险合同又可分为人寿保险合同、人身意外伤害保险合同、健康保险合同等。
按保险价值在订立合同时是否已确立
- 定值:在订立合同时即已确定保险标的的价值,并将其明确注明于合同当中。出险后无需再对保险标的重新估值。
适用于货物运输险、字画古玩等特殊标的 - 非定值:在订立保险合同时不预先确定保险标的的保险价值,仅约定保险金额,而将保险标的的价值留待保险事故发生时再估算。
保险价值:指投保人与保险人订立合同时投保人对保险标的所享有的保险利益在经济上以货币计算的价值额,是确定保险金额的基础;或在保险事故发生造成损失时保险标的的实际价值。
投保时保险标的的实际价值(适用于定值保险合同)
保险事故发生时保险标的的实际价值(适用不定值保险合同)
在海上保险合同中,若当事人事先未约定,则保险价值为保险责任开始时保险标的的实际价值和保险费之和。
根据保险合同保障的风险责任
- 单一风险:只承保一种风险责任的保险合同
- 综合风险:承保两种以上的多种特定风险责任的保险合同
- 一切险:保险人承保除“除外责任”以外的一切风险的保险合同。
根据保险合同保障的标的
- 特定式:保险人对所保的同一地点、同一所有人的各项财产,均逐项分别列明保险金额,发生损失时对各项财产在各自的保险金额限度内承担赔偿责任的保险合同。
- 总括式:保险标的不明确记载于合同,仅约定一定的范围,以此来确定保险人责任范围的保险合同。
- 流动式:不规定保险金额,只预定一个保险人承担最高责任的限额的保险合同。保险人按约定的办法预收并结算保险费,投保人定期向保险人报告期间保险标的财产的实际价值。仓储等
- 预约式:保险人与投保人之间就一定的业务范围签订预约保险合同,约定保险标的范围、承保险别及保险责任范围、保险期间、保险费率及保险费结算办法,每一风险单位或每一地点的最高保额,并由被保险人预缴一定金额的保险费
主体
保险合同的主体主要包括:当事人、关系人、辅助人。
当事人
当事人是只直接订立保险合同的人,是具有权利能力和行为能力的人。保险合同中,当事人包括投保人和保险人:
- 投保人:指与保险人订立保险合同,并按照保险合同约定负有支付保险费义务的人。
自然人和法人都可以成为投保人。-
必须具有完全的民事权利能力和民事行为能力
-
投保人对保险标的必须具有保险利益。(人身保险)合同订立时,投保人对被保险人不具有保险利益的,合同无效。
-
投保人必须承担交纳保险费的义务,具备一定的缴费能力。
-
- 保险人:亦称承保人,与指与投保人订立保险合同,并按照合同约定承担赔偿或者给付保险金责任的保险公司。
多种形式:个人、公司、合作社、互助会等。- 须具备法人资格。
- 须以自己的名义订立保险合同。
- 须依照保险合同,承担保险责任。
【第十条】保险人是指与投保人订立保险合同,并按照合同约定承担赔偿或者给付保险金责任的保险公司。
【第六十八条】设立保险公司应当具备下列条件:
(一)主要股东具有持续盈利能力,信誉良好,最近三年内无重大违法违规记录,净资产不低于人民币二亿元;
(二)有符合本法和《中华人民共和国公司法》规定的章程;
(三)有符合本法规定的注册资本;
(四)有具备任职专业知识和业务工作经验的董事、监事和高级管理人员;
(五)有健全的组织机构和管理制度;
(六)有符合要求的营业场所和与经营业务有关的其他设施;
(七)法律、行政法规和国务院保险监督管理机构规定的其他条件。【第六十九条】设立保险公司,其注册资本的最低限额为人民币二亿元。
关系人
- 被保险人:其财产或者人身受保险合同保障,享有保险金请求权的人,投保人可以为被保险人(保险法第十二条)。自然人和法人都可以作为被保险人。
- 财产保险:被保险人是保险财产的权利主体
- 人身保险:被保险人既是受保险合同保障的人,也是保险事故发生的本体
- 责任保险:被保险人是对他人财产毁损或人身伤害依照法律、契约或道义负有经济赔偿责任的人
- 受益人:人身保险合同中由被保险人或者投保人指定的享有保险金请求权的人,投保人、被保险人可以为受益人。
- 受益人必须经被保险人或者投保人指定,投保人指定受益人时须经被保险人同意。
- 必须是享有保险金请求权的人。
- 补充:
- 财产保险:保险赔偿金的受领者多为被保险人本人
- 人身保险:受益人由被保险人或者投保人指定
- 投保人为与其有劳动关系的劳动者投保人身保险,不得指定被保险人及其近亲属以外的人为受益人。
- 若受益人故意杀害被保险人,则不再享有收益权。
《中华人民共和国保险法》【第18条】受益人是指人身保险合同中由被保险人或者投保人指定的享有保险金请求权的人。
自然人、法人及其他任何合法的经济组织都可作为受益人。以存活为基本前提。
辅助人
- 保险人代理人:根据保险人的委托,向保险人收取佣金 ,并在保险人授权的范围内代为办理保险业务的机构或者个人。
- 形式:专业代理人、兼业代理人、个人代理人
- 业务范围:代理推销保险产品、代理收取保险费等
- 责任承担:
- 保险代理人根据保险人的授权代为办理保险业务的行为,由保险人承担责任。
- 表见代理(无权代理+善意无过失+客观有理由):保险代理人没有代理权、超越代理权或代理权终止后以保险人名义订立合同,使投保人有理由相信其有代理权的,该代理行为有效。
无权无效——代理制度的理解
代理制度的核心是代理权,代理权是代理人以他人名义独立为意思表示,并使其效果归属于其他人的一种法律资格。代理权产生的依据,或基于法律规定——法定代理,或基于被代理人的授权行为——委托代理。
滥用代理权:而如果违背了代理权的设定宗旨和代理行为的基本准则,损害被代理人利益,形式代理权的行为构成
滥用代理权,包括:①自己代理②双方代理③代理人和第三人恶意串通。其中,自己代理和双方代理定性为效力待定行为;恶意串通而损害被代理人合法权益的,代理人和相对人应承担连带责任。无权代理:具备代理行为的表象,但欠缺代理权。无权代理不一定无效,应具体情况具体分析。类型包括:①没有代理权;②超越代理权;③代理权终止。无权代理的民事法律行为
效力待定,被代理人有追认权,相对人有催告权(善/恶,追认前)、撤销权(善意代理人,且追认前)。表见代理:无权代理人的大力行为客观上存在使相对人相信其有代理权的情况,且相对人主观上为善意,因而可以向被代理人主张代理的权利。表见代理广义上属于无权代理。表见代理的构成要件:
无权代理+善意无过失+客观有理由
佣金计算案例
例如,收取保费2万元,佣金比例为2%,则
保险经纪人和保险公估人要注意区别于:①代表利益主体②业务范围和责任
-
保险经纪人:保险经纪人是基于投保人的利益,为投保人与保险人订立保险合同提供中介服务,并依法收取佣金的机构。
- 代表的利益主体:投保人
- 法律责任:【第一百二十八条】 保险经纪人因过错给投保人、被保险人造成损失的,依法承担赔偿责任。
-
保险公估人:【第一百二十九条】保险活动当事人可以委托 保险公估机构 等依法设立的独立评估机构或者具有相关专业知识的人员,对保险事故进行 评估 和 鉴定。
接受委托对保险事故进行评估和鉴定的机构和人员,应当依法、独立、客观、公正地进行评估和鉴定,任何单位和个人不得干涉。
前款规定的机构和人员,因故意或者过失给保险人或者被保险人造成损失的,依法承担赔偿责任。- 代表利益主体:即可以接受保险人的委托,也可以接受被保险人的委托。向委托人收取费用。
客体
保险利益:保险利益是指投保人或者被保险人对保险标的具有的法律上承认的利益。
保险利益必须是①合法的,是法律上承认且可以主张的利益。保险利益一般②为经济利益,可以用货币衡量。保险利益一般应为③确定的利益,是可实现的利益,包括投保人对保险标的现有的利益和由现有利益产生的期待利益。
要点:
- 人身保险的投保人在保险合同订立时,对被保险人应当具有保险利益。
- 财产保险的被保险人在保险事故发生时,对保险标的应当具有保险利益。
- 保险合同不能保障保险标的不受损失,而只能保障投保人的利益不变。
内容
保险条款
- 基本条款:规定保险合同双方权利和义务的条款。
- 特约条款:保险双方当事人根据特殊需要,共同约定的条款。
- 附加条款:在保险合同基本条款的基础上,约定的补充条款,以增加或限制基本条款所规定的权利和义务。
- 保证条款:投保人或被保险人对特定事项进行保证,以确认某事项实现的真实性或承诺某种行为的条款。
- 协会条款:保险行业为满足某种需求,经协商一致而指定的条款。
法定条款:根据法律必须在保险合同中明确规定的条款。
任意条款:由保险合同当事人根据需要约定的条款。
保险合同的主要内容【第十八条】:
- 保险人的名称和住所
- 投保人、被保险人的姓名或者名称和住所,以及人身保险的受益人的姓名或者名称和住所
- 保险标的:作为保险对象的财产及其有关利益或者人的寿命和身体。(PS:责任保险是指以被保险人对第三者依法应负的赔偿责任为保险标的的保险)
- 保险责任(承担的风险和责任)和责任免除(人身保险以死亡为给付保险金条件的合同,自杀条款:除无民事行为能力人外,自合同成立或合同效力恢复之日起两年内,被保险人自杀的,保险人不承担给付保险金的责任)
- 保险期间和保险责任开始时间
- 保险金额:是指保险人承担赔偿或者给付保险金责任的最高限额。(注意,保险价值 仅适用于财产保险,是确定保额的依据)
- 保险费以及支付办法:(,其中 )保险费的高低一般与风险的高低成正比。
- 保险金赔偿或者给付办法(如:车险的赔偿处理)
- 违约责任(见下)和争议处理(协商、仲裁、诉讼)
- 订立合同的年、月、日(注意保险期限)
赔偿或给付示例:
![]()
违约责任:
- 投保人、被保险人等的违约责任:保险人可解除合同、不赔
- 如实告知义务(故意或重大过失)
- 安全管理义务
- 危险增加及时通知义务(显著增加)
- 出险后的及时通知义务(故意或重大过失)
- 标的转让及时通知义务。
- 保险人的违约责任: 合同或条款无效、赔偿损失
- 说明义务:保险条款及拒赔理由;
- 明确说明义务:免责条款。
- 及时赔付义务
订立
订立程序:
- 要约
- 承诺
保险合同的成立与生效:
- 成立:投保人提出保险要约,经保险人同意承保,保险合同成立。
- 生效:保险合同对合同双方当事人产生法律约束力。
- 一般而言,合同成立即生效。但保险合同较特殊,往往在成立后的某一时期生效,例如条款特别约定:保险费缴纳是合同生效的必要条件。生效前发生的保险事故保险人不承担赔偿或给付保险金责任。
订立形式:
- 投保单
- 保险单
- 保险凭证
保险合同的变更:在合同有效期内,保险合同的当事人或关系人对保险合同所作的修改或补充。
- 主体变更
- 财产保险:以标的的转让为前提
- 一般财产保险:通知义务+保险人同意
- 货物运输保险:可不经保险人同意即变更被保险人,但可由被保险人记名背书
- 人身保险:受益人的变更。
- 投保人:须经保险人同意
- 被保险人:
- 受益人(被保险人或投保人可变更):书面通知+在保险单或其他保险凭证批注/附贴批单
- 财产保险:以标的的转让为前提
- 内容变更:
中止与复效
终止
争议处理
条款解释原则
- 根据我国现行《保险法》的规定,保险合同中规定的保险人责任免除条款产生效力的前提条件是( B )
A.保险人在保险合同中明确列明 B.保险人在订立保险合同时向投保人明确说明
C.保险人在订立保险合同时向投保人明示保证 D.保险人在保险合同中承诺保证- 请将批单、投保单与保单的法律效力进行排序,按照法律效力从大到小依次为( D )。
A. 投保单、保单、批单 B.保单、投保单、批单
C.批单、投保单、保单 D. 批单、保单与投保单一样- 受益人有效变更的前提包括:( AD )
A.由被保险人或投保人作出(投保人变更受益人,需征得被保险人同意)
B.由受益人申请 C.由保险人作出 D.书面通知保险人- 按照我国法律的有关规定,保险合同争议的解决方式主要有( ABCD )
A.协商 B.调解 C.仲裁 D.诉讼- 以下有关投保人的说法中哪些是正确的?( ABC )
A.投保人须对保险标的具有保险利益 B.投保人负有按约定交付保险费的义务
C.投保人应具有民事权利能力和民事行为能力 D.投保人享有保险金索赔权- 下列关于保险合同无效的说法中,正确的是( BCD )。
A.无效的保险合同,在一定条件下,效力可恢复
B.保险合同无效是自始无效
C.无效保险合同可分为全部无效和部分无效
D.对保险合同无效有过错的一方应赔偿相对方因此所受的损失- 受益权可以继承,受益人死亡时则受益权应由受益人的继承人继承。( 错 )
- 保险期限内,一旦发生了保险事故,保险公司进行理赔后,保险合同就因履行而终止。(错)
- 简述保险合同的基本特征有哪些?
答:(1)保险合同是双务合同。保险合同的投保人负有按照约定缴纳保险费的义务,而保险人则负有在保险事故或事件发生时赔偿或给付保险金的义务。
(2)保险合同是射幸合同。即合同订立时,保险人的给付义务尚未确定。
(3)保险合同是附和合同。投保人购买保险,要么附和保险人的合同,即同意合同条款并购买该保险,要么拒绝购买保险,一般没有修改合同内容的权利。
(4)保险合同是诺成性合同。投保人提出投保要求,经保险人同意承保,保险合同成立。
(5)保险合同是要式合同。保险合同必须是书面形式。因此,保险合同是要式合同。- 保险合同双方对保险合同条款的理解发生歧义时通常适用哪些原则进行解释?
答: (1)文义解释原则。即按照保险条款所使用文句的通常含义和保险法律、法规及保险习惯,并结合合同的整体内容进行解释。(2)意图解释原则。即按保险合同当事人订立合同的真实意图,以当时的客观情况为出发点对条款所作的解释。(3)有利于被保险人或受益人的解释原则。被保险人在条文的拟定上处于被动地位,且保险条款专业性很强。因此人民法院或者仲裁机关对于保险合同应在遵循公正、合理原则的基础上做出有利于投保人、被保险人和受益人的解释。(4)批注优于正文,后批优于先批的解释原则。- 某年1月刘女士为其母亲赵某购买了终身寿险一份,经母亲同意保险合同中写明刘女士为受益人。刘女士有一兄刘某某,刘女士的丈夫李某。假设本案存在下列情况:(1)刘女士杀害其母;(2)刘女士与其母因车祸同时死亡、分不清死亡先后顺序。请问保险人各应如何处理?
【分析】
(1)根据我国《保险法》第四十三条 :投保人故意造成被保险人死亡、伤残或者疾病的,保险人不承担给付保险金的责任。投保人已交足二年以上保险费的,保险人应当按照合同约定向其他权利人退还保险单的现金价值。 受益人故意造成被保险人死亡、伤残、疾病的,或者故意杀害被保险人未遂的,该受益人丧失受益权。
本案中刘女士既是投保人,又是原定受益人,但刘女士杀害其母后,丧失受益权。从投保人角度出发,如刘女士未交足两年保费,则保险人不承担给付保险金的责任;如刘女士已交足两年保费,则保险人应按照合同约定向其他权利人(被保险人赵某已死亡,其他权利人即为其子刘某某。刘女士杀害其母以后,已丧失继承权。)退还保险单的现金价值。
(2) 根据我国《保险法》第四十二条规定: 被保险人死亡后,有下列情形之一的,保险金作为被保险人的遗产,由保险人依照《中华人民共和国继承法》的规定履行给付保险金的义务:
(一)没有指定受益人,或者受益人指定不明无法确定的;
(二)受益人先于被保险人死亡,没有其他受益人的;
(三)受益人依法丧失受益权或者放弃受益权,没有其他受益人的。
受益人与被保险人在同一事件中死亡,且不能确定死亡先后顺序的,推定受益人死亡在先。
本案中受益人和被保险人同时死亡,分不清先后顺序,故推定刘女士死亡在先。由被保险人的儿子刘某某以第一顺序法定继承人的身份领取保险金。- 某年5月20日,张三在某银行办理存款业务的同时花了100元购买了一张银行代某保险公司销售的一年期 “幸福平安卡”,医疗费保额为1万元,银行人员提醒张三回去以后要及时按照该卡背面的投保说明在网上将该卡激活以后保险方才生效。张三购买了该卡后并未按照投保说明在网上将该卡予以激活。当年7月1日,张三走出家门以后不慎在楼梯上摔了一跤,造成腰部严重扭伤,后到医院治疗,共支付医疗费6000元。事发当天,张三将该卡激活,并获得了电子保单。保单上载明保险期限为7月2日零时起至次年7月1日24时止。张三腰部治愈后找到保险公司要求赔偿已支付的各项医疗费用6000元,但保险公司却以事故发生时保险合同尚未生效为由拒绝赔偿。后张三将保险公司诉至法院要求赔偿。请问保险公司是否应该赔偿?为什么?
【分析】
保险公司不用赔偿。
《中华人民共和国保险法》第十三条第一款规定:“投保人提出保险要求,经保险人同意承保,保险合同成立。保险人应当及时向投保人签发保险单或者其他保险凭证。”本案中某银行向张三出售幸福平安卡的行为为要约邀请,张三支付100元钱购买此卡的行为表明双方对保险合同的主要条款包括合同生效的条件已达成一致,应当认定为张三的要约和保险公司的承诺同时成立,所以张三与保险公司的保险合同是成立的。
但保险合同的成立和生效是两个不同的法律概念,《中华人民共和国保险法》第十三条第三款规定:“依法成立的保险合同,自成立时生效。投保人和保险人可以对合同的效力约定附条件或者附期限。”本案中,幸福平安卡对保险合同的生效条件作了明确规定,即投保人必须将该卡激活才能使合同生效。张三购买此卡时银行保险代理也已经向其告知此条件。张三购买该卡后没有及时将该卡激活导致保险合同从7月2日才开始生效,那么7月1日不在保险有效期内,保险公司拒赔是合理的。
保险运行
保险基金与保险投资
保险市场与保险监管
保险监管:保险监管是保险监管机构依法对保险市场及其主体的监督管理,是政府授权监管机构干预保险市场的一系列制度安排。
原则:
- 依法监管原则:要求保险监管机构必须按照相关的法律和行政法规实施对保险公司治理的监管。
- 动态监管原则:要求保险监管机构应形成动态监管的理念,建立相应的预警机制,密切关注保险公司偿付能力、公司治理方面的变化,并针对性的采取事后的规制、补救措施。
- 适度监管原则:包括适度竞争原则和适度管理原则两个方面。
社会保险
【关键词】社会保险、社会保障、基本养老保险、基本医疗保险、失业保险、工伤保险、生育保险、社会保险基金
国家或政府通过立法形式,采取强制手段,对全体公民或劳动者以年老、疾病、生育、伤残、失业和死亡等特定风险为保障内容的一种保障制度。功能:稳定社会生活、再分配、促进社会经济发展。
财务制度主要有:
- 随收即付制:当期所收保险费用于当期的给付,使保险财务收支保持大体平衡的一种财务制度。
- 完全积累制:在对影响费率的相关因素进行长期测算后,确定一个可以保证在相当长的时期内收支平衡的平均费率,并将所收保险费(税)全部形成社会保险基金的一种财务制度。
- 部分积累制:将原来随收即付制度所交保费中的一小部分积累于个人账户制度,或在原来制度之上提高费率,并将增量部分全部积累于个人账户制度。
五险一金:是指养老保险、医疗保险、失业保险、工伤保险、生育保险,住房公积金。其中,五险都是国家法律规定的,养老保险、医疗保险、失业保险由企业和被保险人共同缴纳,生育保险、工伤保险由企业缴纳。
商业保险和社会保险的区别:
- 实施方式不同——自愿或强制
- 经营目的不同——赢利与非赢利
- 保障程度不同——可较高保障或基本保障
- 保费负担主体不同——单方或多方
- 保障对象不同——人和物(财产)或劳动者(人)
养老保险
国家和社会根据一定的法律和法规,为解决劳动者在达到国家规定的退休年龄或解除劳动义务的年龄界限,或因年老丧失劳动能力退出劳动岗位后的基本生活而建立的一种社会保险制度。
【第十条】 职工应当参加基本养老保险,由用人单位和职工共同缴纳基本养老保险费。
【第十一条】 基本养老保险实行社会统筹与个人账户相结合。
基本养老保险基金由用人单位和个人缴费以及政府补贴等组成。
【第十二条】 用人单位应当按照国家规定的本单位职工工资总额的比例缴纳基本养老保险费,记入基本养老保险统筹基金。 职工应当按照国家规定的本人工资的比例缴纳基本养老保险费,记入个人账户。
【第十五条】 基本养老金由统筹养老金和个人账户养老金组成。基本养老金根据个人累计缴费年限、缴费工资、当地职工平均工资、个人账户金额、城镇人口平均预期寿命等因素确定。
【第十六条】 参加基本养老保险的个人,达到法定退休年龄时累计缴费满十五年的,按月领取基本养老金。
医疗保险
城乡职工基本医疗保险
城乡居民医疗保险
基本医疗保险账户分为个人账户和统筹账户。个人账户是:(1)门诊、急诊的医疗费用;(2)到定点零售药店购药的费用;(3)基本医疗保险统筹基金起付标准以下的医疗费用;按照报销比例应由个人负担的医疗费用。统筹账户是:用于符合基本医疗保险药品目录、诊疗项目、医疗服务设施标准以及急诊、抢救的医疗费用,按照国家规定从基本医疗保险基金中支付。
这里 放一些关于医保改革的内容。
第一部分是调整个人账户。
二是完善普通门诊统筹。
三是实现一个家庭里不同成员的医保共济。
所以原来个人账户里的钱只能本人用于医院就诊和药店购药,医改后,最大的好处还是增加了一个由家人医保代付的渠道。
现在配偶、父母、子女在定点医疗机构就医或药店购药时产生的医药费用,都可以用家庭成员职工医保个人账户支付。
四是制定配套改革措施。
比如支持外配处方在定点零售药店结算和配药政策。参保患者在定点零售药店购药既可以使用个人账户,也可以凭外配处方享受统筹基金报销;
比如扩大社区医疗机构、定点零售药店数量,逐步把符合条件的药店纳入门诊共济结算范围,提高大家就医取药的灵活性;
再比如优化配套服务,提升参保职工获得感。像广东落实的“长处方”医保报销政策,延长门诊单次处方用药天数。
失业保险
国家通过立法强制实施,由政府负责建立失业保险基金,对非因本人意愿中断就业而失去工资收入的劳动者提供一定时期的物质帮助及再就业服务的一项社会保险制度。
《失业保险条例》
失业保险基金由下列各项构成:
①城镇企业事业单位、城镇企业事业单位职工缴纳的失业保险费;
②失业保险基金的利息;
③财政补贴;
④依法纳入失业保险基金的其他资金。
工伤保险
集中用人单位交纳的工伤保险费,建立工伤保险基金,对劳动者在生产经营活动中遭受意外伤害或职业病,并由此造成死亡、暂时或永久丧失劳动能力时,给予劳动者及其实用性法定的医疗救治,以及必要的经济补偿。
《工伤保险条例》(2004)
【第二条】中华人民共和国境内的企业、事业单位、社会团体、民办非企业单位、基金会、律师事务所、会计师事务所等组织和有雇工的个体工商户应当依照本条例规定参加工伤保险,为本单位全部职工或者雇工缴纳工伤保险费。
- 现阶段我国法定的社会保险有几种?( B )
A.四种 B.五种 C.三种 D.二种- 我国现行的社会保险主要保障劳动者在什么情况下的基本生活不受影响?( C )
A.年老、失业、下岗、疾病、工伤 B.年老、失业、下岗、工伤、生育
C.年老、失业、患病、工伤、生育 D.以上都不对- 社会保险是基于( C )建立起来的保险制度。
A.经济利益 B.个人利益 C.公共利益 D.企业利益- 工伤保险实行( C ),是指由于不同行业(或企业)具有不同的危险等级,对它们单独确定工伤保险的缴费率。
A.浮动费率 B.统一费率 C.差别费率 D.标准费率- 我国社保基金对股票和证券投资基金的投资比例不得高于( A )
A.40% B.50% C.10% D.20%- 现代社会保障基金筹集的模式有哪几种?( ACD )。
A.部分积累制 B.社会统筹制 C.完全积累制 D.现收现付制- 下列选项属于社会保险特征的是(BCD )。
A.逐利性 B.公平性 C.强制性 D.基本保障性- 由用人单位和个人共同缴纳保险费的社会保险类别有( AB )。
A.基本养老保险 B.失业保险 C.工伤保险 D.生育保险- 各国在支付失业津贴时一般会要求失业者符合以下条件(BCD )
A.失业者已退休 B.失业前参加了失业保险并履行了缴费义务
C.有就业愿望并接受职业培训或职业介绍 D.非自愿或非本人过错被解雇- 我国社会保险基金的资金来源包括( ABD )
A.政府的财政补贴 B.社会保险基金的投资回报 C.税收 D.用人单位和个人缴纳的保险费- 基本医疗保险制度是指当劳动者因工作原因遭受意外伤害或职业病,劳动者或其遗属可以获得免费医疗救治和经济补偿的保险制度。( 错)
- 一般情况下,各国的生育保险覆盖范围是已婚的女性劳动者,不包括男性劳动者的未就业配偶。( 错 )
- 社会保险等同于社会保障。( 错 )
- 社会保险和商业保险区别表现在哪些方面?
答:(1) 经营主体和目的不同。社会保险一般由政府举办,是以社会安定为宗旨,不以盈利为目的;而商业保险由专营的保险公司举办,是以盈利为经营目的,同时为社会提供丰富的保险产品。
(2) 实施方式不同。社会保险一般是以法律或行政法规规定,采取强制方式实施;商业保险的实施主要采取自愿方式,只有少数险种是强制性的。
(3) 管理方式不同。社会保险是维持国民基本生活需要的制度,一般是由政府直接管理或政府的权威职能部门统一管理;商业保险采用商业化管理方式,经营主体只要符合《中华人民共和国保险法》要求的条件并得到国务院保险监督管理机构的批准,就可以经营商业保险业务。
(4) 保障程度不同。社会保险是政府为解决有关社会问题而对国民实行的一种基本经济保障,保障的是国民最基本的经济生活,保障程度较低;商业保险遵循市场经营原则,实行多投多保、少投少保的保险原则,可以提供充分的保障。
(5) 保障关系不同。社会保险不遵循对等原则,而是更有利于低收入阶层。相对于缴纳的保险费而言,低收入者获得了更高的保障,即社会保险实际上通过一定方式把高收入者的保障部分地转移给了低收入者。而商业保险遵循的是对等原则,被保险人获得的保障程度取决于其自身缴纳保险费的多少。
(6) 保障对象不同。社会保险主要以劳动者为保障对象;商业保险的保障对象既可以是财产及其有关利益,也可以是人的生命或身体。
(7) 保险费的负担不同。社会保险的保险费一般是由国家、经济组织和个人三方共同承担;商业保险的保险费则是由投保方自己负担。
(8) 保险金额的确定不同。商业保险中财产保险的保险金额由保险利益的价值决定,人身保险的保险金额主要是由投保人的需要及其支付能力所决定。而社会保险的保险金额是由国家统一规定的,一般只能保障基本的生活费和基本的医疗保健费用等。- 试比较社会保险和社会保障。
答:社会保障是以全体国民为对象,当其面临劳动能力丧失、失业、突发性灾害或其他法定经济损失时,由政府或社会采取一系列公共措施为其提供保护,以便稳定社会经济和政治秩序,并且在此基础上通过完善各种公益性服务和津贴制度,提高整个社会的福利水平。而社会保险是指国家通过立法形式强制建立社会保险基金,对劳动者在年老、疾病、死亡、伤残、失业、生育等情况下的基本生活需要给予物质帮助的一种社会保障制度。
(1)社会保险是社会保障体系的构成部分。我国社会保障体系包括社会救助、社会保险、社会福利、社会优抚四大部分,因此,社会保障的概念更大,范围更广,包括了社会保险在内。社会保险是社会保障体系的主体部分之一,也是社会保障体系最重要的一部分。
(2)社会保障的对象比社会保险更广。社会保障面向全体社会成员,享受的条件是老弱病残没有固定收入或有固定收入但不能维持最低生活需要的城乡居民。而社会保险一般只面对有工资收入的劳动者,享受的条件是暂时或永久丧失劳动能力的劳动者。
(3)社会保险和社会保障的经费来源不同。社会保险经费来自于国家、企业事业单位、个人三方面,而其他社会保障的经费则来自于政府的财政拨款或社会的援助。
(4)社会保险实行缴费制度,只有先从事劳动并由特定的主体履行了缴费义务才能享受社会保险,而其他社会保障的享受并不要求承担劳动和缴费的义务。- 某公司招聘了几名外地员工,其中员工A表示,由于他的工资比较低,不想参加社保,如果以后生病的话他自己负责,也不会找公司的麻烦,而且他表示可以跟公司签约承诺自己的决定。请问员工A的说法或行为对吗?如果A签约不参加社保,该合同是否有效?为什么?
分析:
A的说法不对。即使A签约不参加社保,该合同也是无效的。因为社会保险是强制性实施的,要求所有单位和职工参加。而该合同内容与劳动法和社会保险法的规定是相违背的,因此企业和员工内部签约这种违法行为是无效的。所有企业和职工都要严格遵守社会保险有关规定,,按时足额缴纳社会保险费。
[^垄断]: (2 封私信 / 81 条消息) 如何用最简单的方式解释卡特尔、康采恩、辛迪加、托拉斯之间的区别? - 知乎





























